Сообщество - Лига врачей

Лига врачей

2 510 постов 4 732 подписчика

Популярные теги в сообществе:

5

Полипозный синусит

казахстан. павлодар.

диагноз полипозный синусит.

в 2016 операция

в 2019, в 2022, вот и 2025 на подходе(каждые три года)

...помнится в первый раз, в 16 году, в палате рядом чел, с гайморитом и пробиванием.

разговариваем. говорю ему, полипы херня, удалил и забыл. а гайморит, это каждый раз пробивать.

итого? каждые три года операция.

ВОПРОС.

есть ли смысл попробовать операцию лазером? (до этого всегда делал бесплатно, не лазером)

..полипы, это аллергическая херня. в жизни никогда не страдал от каких либо аллергий, но видимо она есть. если вдруг кто страдал\страдает от сабжа, поделитесь своими историями.

Показать полностью
10

Нужно ли "глистогонить для профилактики" ребенка и всю семью?

Сегодня ко мне поступил запрос:

Нужно ли "глистогонить для профилактики" ребенка и всю семью?

И я решил еще раз напомнить всем про эту тему.

Если Вам кажется, что у ребенка какие-то червячки в организме, то пока мы их не увидим глазами или в анализах, нельзя давать противопаразитарный препарат для профилактики. Эти препараты довольно токсичные, особенно для детей.

Обычно родители спрашивают, мол у нас животные - мы их глистогоним. А дети же постоянно с ними контактировать - мало ли чего подцепили от кошечки/собачки. И еще раз повторюсь, что с детьми так не работает.

В случае участницы - вероятность заразиться есть, но небольшая. И пока нет симптомов в виде зуда в области ануса, или родители глазами не увидят этих червячков - ничего делать не надо. Если совсем тревожно, через 2-3 недели можно сдать соскоб на энтеробиоз - клейкой лентой проведут по попе. Это нужно сделать утром, предварительно попу не моем.

***

А вы или ваши дети пили когда-нибудь противопаразитарные препараты для профилактики?

Показать полностью
4

Угадайте опухоль, господа!

Ни за что не угадаете!

Дорогие коллеги, доброе утро.

Удивительно, но это второй такой случай в нашей практике.

Первый был довольно давно и тогда направительный диагноз звучал как «бустрорастущая меланома».

В этот раз обошлись папилломой грудной клетки.

В прошлый раз с такой «опухолью» столкнулся Станислав, в этот раз мне это прислал наш доктор – Д.К. Корнюшин, за что ему мои благодарности.

Да, коллеги – это клещ. Иксодовый. Может как-то еще сложнее называется – я не разбираюсь в них. Кто-то сказал, что это самка – не знаю половых признаков клещей, может и здесь вы правы.

По поводу радикальности метода удаления ничего сказать не могу. В оправдание ситуации могу предположить, что степень выраженности изменений в окружающих тканях подвигла на такой метод лечения. Впрочем, диагноз направления мог бы быть иным, учитывая макроскопическую картину.

Источник

https://t.me/CasereportPathology

Показать полностью 5
23

Общий анализ крови. СОЭ

СОЭ по праву занимает первое место среди других показателей по уровню тревоги у родителей. Благодаря этому посту, я хочу, чтобы этой тревоги больше не было.

Я крайне негативно отношусь к этому показателю в целом, так как он жутко смущает родителей и даже врачей, которые руководствуются только своими эмоциями.

*В этом посте речь пойдет именно о детях, и интерпретация СОЭ очень сильно отличается от взрослых.

***

СОЭ - скорость оседания эритроцитов. Поэтому правильно говорить "СОЭ ускорена, высокая или повышена", а не "СОЭ увеличенО или высокОЕ".

Норма от 4 до 12-15 мм/ч (миллиметров в час). Но есть зависимость от возраста, пола, наличия сопутствующих факторов, например, ожирение или анемия.

Повышение - воспаление или вариант нормы?
Понижение - ничего страшного.

СОЭ, действительно, является показателем острой фазы - то есть повышается при воспалении, инфекции, аутоиммунных заболеваниях, онкологии, травме.

Как правило, СОЭ смотрят при сдачи общего анализа крови (ОАК) во время инфекции (ОРВИ, бронхит, пневмония, пиелонефрит, цистит, кишечная инфекция и др.). И нередко обнаруживается ускорение вплоть до 30-35 мм/ч, отчего у родителей (а порой и у докторов) волосы становятся дыбом.

Почему-то в подобных случаях сразу же появляются вредные мысли "раз такая высокая СОЭ, может пора антибиотик начинать?". И это абсолютный бред. СОЭ - это лишь один из многих ДОПОЛНИТЕЛЬНЫХ показателей, которые мы оцениваем для принятия решения об антибиотике.

Если ребенок чувствует себя хорошо, лейкоциты в норме, а СОЭ хоть 60 мм/ч - антибиотик не нужен.
А если ребенок чувствует себя очень плохо, температура под 40 уже неделю, лейкоциты по верхней границе нормы, а СОЭ 5 мм/ч (норма), то мы, скорее всего, всё-таки назначим антибиотик.

Обратите внимание, что в обоих случаях СОЭ абсолютно не имеет значения.

***

СОЭ - очень НЕспецифический показатель. Что это значит?

Это значит, что огромное количество причин могут влиять на значение. И часто эти причины даже не связаны с болезнью и, в частности, с воспалением.
*Например, С-реактивный белок - более специфический показатель - просто так сам по себе не повышается без болезни. А СОЭ может повышаться и без болезни.

Итак, помимо воспаления на СОЭ может оказывать влияние:
- В процедурном кабинете холодно или жарко;
- Неправильно наклонили пробирку при сборе крови;
- Неправильно или долго хранили пробирку с кровью;
- Неправильная концентрация вещества в пробирке, которое отвечает за предотвращение свертывания крови при сборе анализа;
- Особенности диеты (много жирной пищи);
- Анемия;
- Менструация;
- Мало или много попил перед сдачей крови;
И так далее.

Как видите, показатель СОЭ - довольно ненадежный товарищ. И я абсолютно не понимаю, почему вокруг него столько ажиотажа даже среди врачей.

***

Острое и хроническое повышение СОЭ.

Острое повышение - это когда показатель выше нормы здесь и сейчас, например, при болезни.

Хроническое повышение - это когда показатель выше нормы длительное время из ряда в ряд во всех анализах подряд, при этом нет связи с острой болезнью.

При хроническом повышении СОЭ без каких-либо симптомов и других изменений, например, на протяжении 3-4 анализов с интервалами 1-1.5 месяца, необходимо разбираться, в чем же дело.

***

ИТОГ: Никогда нельзя ориентироваться на СОЭ, как на единственный показатель.

Во всех случаях его необходимо оценивать в комплексе прежде всего с состоянием ребенка, жалобами и историей развития заболевания, и во вторую очередь, с другими показателями анализов.

Если СОЭ повышена сама по себе без каких-либо других серьезных изменений - это ничего не означает, не обращаем внимания.

А с каким самым высоким значением СОЭ сталкивались Вы?

Показать полностью
89

Дерматит. Прошу помощи силу Пикабу

Дерматит. Прошу помощи силу Пикабу

С 14 лет страдаю данной проблемой. Сейчас мне 40. Перепробовал многое, но постоянно случается рецидив.

Я понимаю, что один врач ( дерматолог) эту проблему не решит, т.к за 26 лет я их перебрал 10-ок.

Что я ищу здесь, мне нужна небольшая команда из нескольких врачей и ваша поддержка, чтобы справиться с этой проблемой.

Кто-то скажет, фи, да это ерунда! Но для меня, к сожалению, это отражается на психике, на уверенности итд.

Сейчас у меня очень сложный период жизни, развод, развал семьи после измены супруги. Собираю себя по кусочкам. А тут ещё это...

Мне стыдно знакомиться с новыми девушками, т.к постоянно это на лице.

Прошу от вас, любого совета и помощи врачей ( я знаю что они здесь есть), и естественно не за бесплатно, я готов платить за консультации и лечение.

Ещё прошу поставить плюсик, чтобы поднять этот пост, рейтинг мне нафиг не нужен.

P.S

Последний официальный диагноз "Сикоз"

Последнее лечение антибиотики 2 недели, цинковая мазь, глажка наволочки, одноразовые полотенца, одноразовые станки для бритья. Без результата.

Могу сказать сразу, от чего у меня все проходит.

Первое, это вегетарианское питание, лицо очищается за две недели полностью. Но увы, я не могу это долго терпеть.

Второе, все убирал Эйфизел. Но только пока ты им пользуешься. Мазал 4-5 месяцев, как только отменил, все заново и с удвоенной силой.

Третье, конечно же убирают это все гормональные мази. Но после них это п....ц.

Четвертое. Отказ от молочных продуктов, хлеба, и сладкого, это тоже всё убирает, но это не жизнь, поверьте мне.

Пятое, и последнее что я заметил. Когда убираешь максимально стресс из жизни и убираешь спорт, начинает работать желчный пузырь, я прям чувствую после еды приятное бурление в правом подреберье и лицо начинает очищаться. Но как только понервничал ( предприниматель) , ввёл спорт, то все возвращается.

Из заболеваний ЖКТ. Хронический панкреатит, были язвы, пару раз диагностировали сладж в желочном пузыре. Ожирение печени тоже ставили ( жировой стеатоз), чуть повышен АЛТ, остальное вроде все в норме.

На этом всё....

Спасибо всем, кто дочитал до конца и поставил плюсик.

Буду стараться отвечать на все комментарии, если будут и если получится, буду выкладывать сюда результаты лечения, для того, чтобы люди с схожей проблемой могли воспользоваться моим опытом.

Показать полностью 3
14

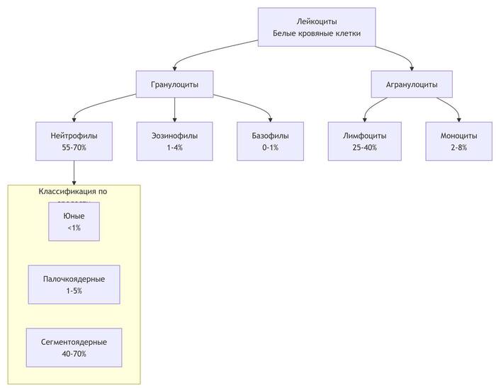
Про лейкоциты. Что означают показатели

Я врач-педиатр. Продолжаем про показатели общего анализа крови. Предыдущий пост - Общий анализ крови. Что означают показатели

Лейкоциты (WBC) - это клетки иммунитета.

Они отвечают за воспаление не только вследствие инфекции (бактерии, вирусы, паразиты, грибки), но и за другие виды воспаления - аллергические и аутоиммунные.

Также бывают и онкологические заболевания крови - Лейкоз (лейкемия, белокровие).

Повышение = инфекция?

Снижение = тоже инфекция?

Лейкоциты - это общее название всех белых клеток. Схему разделения лейкоцитов смотрите на картинке и читайте ниже:

Про лейкоциты. Что означают показатели

1) Нейтрофилы (Neu).

Они первые реагируют на инфекцию. В первые дни нейтрофилы могут быть повышены и при вирусе, и при бактерии. А спустя несколько дней при бактериях их становится больше, а при вирусах - меньше.

*Поэтому нет смысла сдавать ОАК в первые дни болезни.

Нейтрофилы в свою очередь бывают:

А) Зрелые

Б) Палочкоядерные (недозрелые)

В) Юные или Метамиелоциты (совсем не зрелые).

При бактериальных инфекциях, как правило, происходит повышение более молодых нейтрофилов.

В частности, если палочек 6% и более - это один из косвенных признаков бактерий.

А еще нейтрофилы бывают более «молодыми»: миелобласты, промиелоциты, миелоциты.

Их в крови быть не должно! При обнаружении этих клеток необходима консультация гематолога для диагностики лейкоза.

2) Лимфоциты

Могут повышаться при вирусных заболеваниях и при коклюше (бактерия).

*При инфекционном мононуклеозе (вирус Эпштейн-Барр) иногда можно увидеть «Атипичные мононуклеары» - клетки похожи на лимфоциты.

Более молодые лимфоциты - это Лимфобласты.

Их в ОАК не должно быть! При обнаружении лимфобластов необходимо обратиться к гематологу для исключения лейкоза.

3) Моноциты

Эти клетки тоже, как правило, повышаются при вирусных инфекциях.

4) Базофилы

Очень неспецифический показатель, можно не обращать внимания. Сами по себе базофилы без каких-то других проблем не имеют значения.

5) Эозинофилы

Повышаются при паразитарных или аллергических заболеваниях. Но эозинофилы имеют второстепенное значение в диагностике этих заболеваний - не ориентируемся на них.

Отдельно выделяют очень высокие показателей эозинофилов по непонятным причинам. Но об этом будет другой пост.

Я веду блог о здоровье детей:
ТГ-канал

А Вы интересуетесь у врача о результатах своих анализов - что они означают? Или достаточно услышать "всё нормально" или "Признаки аллергии или паразитов - но ничего страшного"?

Показать полностью 1
7

Сколько Вы платите за секции и кружки для своих детей?

Я врач-педиатр. Одна из мам обратилась со следующим запросом:

"У меня ребенок первоклассник, и сейчас предлагают много разных секций, а он хочет везде. Получается, что каждый день происходит какая-то внешкольная активность. Для ребенка допустима такая нагрузка?".

Мой ответ:

1) Для первоклассника это точно перегруз.

Ребенок может хотеть всё и сразу, и у него даже будет хватать сил на все дела... По началу...

В этом возрасте дети энергичны, но крайне не выносливы. 4 часа в школе по нагрузке как 8 часов на работе для взрослого. А тут еще и сверху каждый день спорты, танцы, вокалы, рисования и так далее.

2) На мой взгляд, вполне допустимо 3 дополнительных занятия в неделю на 30-45 минут для младшей школы и 1-2 часа для старшеклассников.

Сюда я отношу вообще все дополнительные внеурочные занятия. Даже оставаться на английский язык на полчасика после школы - это тоже считается.

Я считаю, что не надо препятствовать ребенку попробовать всё. Но родители всё равно должны немного направлять ребенка в сторону чего-то одного. Прям спрашиваем ребенка, куда из всех занятий, ему хочется ходить больше.

3) А еще секции и кружки - это очень дорого))

Хотя я занимался везде бесплатно. А сейчас, на сколько я понимаю, родители платят везде и за всё.

И вот касаемо 3 пункта я хочу устроить опрос ниже⬇

- Ваш ребенок ходит на внеурочные занятия (или вне посещения садика)?
- Сколько раз в неделю ребенок посещает доп. занятия?
- Сколько Вы платите за все эти занятия?

Я веду блог о здоровье детей:
ТГ-канал

Показать полностью

ТЕСТОСТЕРОН ЖЕНЩИНАМ при низком либидо : коротко о главном

Я гинеколог эндокринолог и сегодня разберу важную и немного щепетильную тему — применение тестостерона у женщин при низком либидо (это состояние называется ГСПВ — гипоактивное сексуальное расстройство влечения).

ТЕСТОСТЕРОН ЖЕНЩИНАМ при низком либидо : коротко о главном


Да-да, тестостерон — это не только «мужской» гормон. Он важен и для женского здоровья, особенно для сексуального желания. Но здесь есть строгие правила!



Что говорит наука?
Единственное официальное показание для назначения тестостерона женщинам — это именно ГСПВ. Все остальные («для бодрости», против старения) — не подтверждены и не безопасны.

Важные моменты, если выбираете (обсуждаете с врачом) такую терапию:

  1. Доза — это всё!
    Женщинам нужна всего 1/10 от стандартной мужской дозы! Часто это около 300 мкг в день. Цель — не «сверхвысокий» уровень, а нормальный физиологический для женщины.

  2. Форма имеет значение!
    Рекомендуется только трансдермальный крем/гель (наносится на кожу). Таблетки, уколы, импланты — не рекомендуются из-за непредсказуемого уровня в крови и побочек.

  3. Куда мазать?
    На кожу — обычно на бедро, голень или ягодицу. :после бритья нужно подождать час, чтобы не было раздражения!

  4. Осторожно, семья!
    Это очень важно! Крем может передаться другому человеку или питомцу при близком контакте. После нанесения нужно дать ему полностью впитаться и мыть руки.

  5. Ждать эффекта нужно терпеливо.
    Улучшение может появиться через 1-2 месяца, а максимальный эффект — примерно через 3 месяца. Не ждите мгновенного результата.

  6. Контроль — обязателен!
    Раз в 6 месяцев нужно сдавать анализ на общий тестостерон, чтобы проверить, не превышает ли уровень норму, и следить за возможными побочными эффектами (акне, рост волос).

Главный вывод:
Тестостерон для женщин — не БАД и не «виагра». Это серьезная гормональная терапия, которая может помочь только при диагнозе ГСПВ, назначена только врачом и требует постоянного контроля.


Я помогаю женщинам также в своих блогах
ТГ https://t.me/+de4WzSAVAW45ZTEy
ВК https://vk.com/drdorovyh

А Вас удивило, что тестостерон могут принимать женщины?

Показать полностью 1
Отличная работа, все прочитано!