Сообщество - Лига Химиков

Лига Химиков

1 865 постов 12 860 подписчиков

Популярные теги в сообществе:

300

Помощь от химиков

Зачастую в сообществе кроме познавательных статей, красивых фотографий и профессионального юмора люди выкладывают посты с просьбой о помощи/советом от химика по различным вопросам бытового плана. Конечно, химики имеют представления об основных понятиях, но у всех есть то или иное направление, которым конкретно они занимаются и в котором они более компетентны, тогда как в других областях знают лишь общие факты.


В связи с этим я подумал, было бы неплохо, если в комментариях к этому посту отпишутся люди, которые при случае смогут проконсультировать другого пользователя по теме, в которой сами хорошо разбираются.


Таким образом, начну с себя :)

@Mircenall - направление: аналитическая химия (в прошлом химическая технология редких и рассеянных элементов).

Области: химия вольфрама, молибдена, титана и меди, химический анализ питьевой воды, определение полифенолов и комплексонов, спектрофотометрия, химия минералов.

Помощь от химиков
Показать полностью 1
1818

Схлоп

Работаю на хим предприятии,и не так давно наблюдал данное явление..."Схлопнуло" трубу диаметром 200.

Про разницу давлений и техническую часть писать не буду))
За качество фото прошу прощения!!)
Тег моё,труба не моя.

Показать полностью 2
41

Хурма 2.0 Инструкция по употреблению (и про сушеную хурму =)

Потырено с Хабра.


«Всё — яд, всё — лекарство; то и другое определяет доза»
Парацельс

Удивительно, но после публикации статьи Заметки фитохимика. Хурма мой facebook ЛС-ящик просто взорвался от десятков сообщений. Для меня это стало настоящим открытием, то что так велик и многонационален "клуб почитателей хурмы". Одними из самых часто встречающихся вопросов были "Кому нельзя есть хурму? Сколько можно есть хурмы детям? Что за закупорка может быть от хурмы ?" и т.п. Собравшись силами я написал очередную статью, в которой постарался развернуто ответить на эти вопросы. Кроме того, если интересно как "вяжущий вкус" хурмы связан с рыбой, что лечат дубильными веществами и почему можно не бояться "желудочного камня" — традиционно прошу под кат.

В большинстве случаев камнем преткновения в гастрономии хурмы является ее вяжущий вкус.

Ибо прав был капитан Джон Смит в своей книге 1624-го года «Общая история Вирджинии» когда писал про недозревшую хурму "...будучи собранным до готовности он разорвёт рот мужчины в безмерных страданиях...".

И хотя существует масса способов от вяжущего вкуса избавиться (см. в конце статьи), позволю себе остановиться на этом явлении подробнее и внести некоторую ясность.


О терпкости

Говоря о хурме, невозможно не сказать хотя бы пару слов о механизме ее "вяжущего действия" или о терпкости. Терпкость мы ощущаем когда пробуем недозрелую хурму, пьем крепкий чай/кофе или сухое красное вино. Все эти компоненты содержат дубильные вещества. А взаимодействие дубильных веществ с особыми белковыми соединениями, присутствующими в полости рта формирует упомянутые вкусовые ощущения. Соединения эти называются муцины. Они являются основным компонентом входящим в состав секрета всех слизистых желез.

Высокомолекулярный муцин, который адсорбируется на поверхности служит для смазывания границ трущихся поверхностей (к примеру, ротовая полость и пища), а свободный муцин находящийся в объеме секрета слюнных желез является т.н. коллоидным стабилизатором и регулирует вязкость и упругость слюны. Поэтому любая пища и напитки могут взаимодействовать с белками слюны как на поверхности, так и в объеме раствора (за счет физико-химических взаимодействий или изменения конформации белков слюны) и активно влиять на состав и реологические свойства слюны.


Молекула муцина (в слюне присутствуют т.н. муцин-1 (молекулярная масса 250 кДа) и муцин-2 (молекулярная масса 100 кДа)) похожа на гребенку и состоит из белковой части (сплошная линия из пептидов) и коротких полисахаридных цепочек, состоящих из фруктозы, галактозы, N-ацетилглюкозаминов и других сахаров. Имея гелеобразную консистенцию, эти гликопротеины связывают большое количество воды и обеспечивают равномерную смазку (за счет понижения коэффициента трения) и увлажнение полости рта. Муцины образуют барьер и защищают чувствительные слизистые оболочки от высыхания и химических и механических воздействий.

В нормальном состоянии поверхность языка и ротовой полости покрыта равномерной тонкой пленкой слюны, содержащей муцины. При контакте с продуктами, содержащими вяжущие (дубильные вещества) компоненты, муцины, как и любые другие белки (что описывалось выше) вступают в химическое взаимодействие с таннинами. Снижается их растворимость в воде, происходит агрегация и даже выпадение в осадок. Т.е. после контакта с таннином, гладкая глянцевая поверхность, смазанная муцин-содержащей слюной начинает напоминать шероховатую наждачную бумагу, сформированную множеством микро-прорех. Т.е. в простейшем применении, терпкий вкус — это когда язык становится менее скользким.


Этот процесс описан в интересной работе , проведенной китайско-корейской группой исследователей, которые создали "эмулятор языка" из содержащего муцин пластичного гидрогеля. В исходном состоянии этот объект был эластичным, с очень низким коэффициентом трения, легко скользил по наклонной поверхности. Добавление раствора таннина делало гидрогель липким, заставляла активно терять воду и сжиматься в объеме. Механическая прочность "языка" значительно увеличилась, эластичность уменьшилась, по наклонной плоскости он уже не съезжал. Как говорят, задубел… Исследователи на полученных результатах не остановились и разработали специальные перчатки "для удерживания рыбы" (!). Слизь, которая покрывает рыбную чешую по своему составу похожа на слюну и значит, предположили исследователи, будет так же взаимодействовать с таннином. Для проверки были созданы перчатки, которые выделяли раствор таннина при соприкосновении. Рыба была схвачена и… удержана.

На рисунке Е) — схема ловли рыбы с использованием "таннино-перчатки", F) — рыба зафиксирована с помощью "таннино-перчатки", G) — рыбалка провалена, если используется обычная перчатка.


Казалось бы может возникнуть мысль о том, что такие они дубильные вещества плохие и вредные, язык лишают присущих ему важных качеств. А вот и нет. На самом деле это достаточно распространенный класс соединений, активно используемый в медицине.


Дубильные вещества растений

Фактически, дубильные вещества или танниды (таннины) представляют собой органические соединения сложного состава, т.н. полифенолы. Вот так примерно эти соединения выглядят (на примере порошка танина):

Таннины (от латинского названия кельтского дуба — "тан") представляют собой высокомолекулярные полифенольные соединения, отличительной чертой которых является способность превращать сырые шкуры животных в прочный, водонепроницаемый и устойчивый к гниению продукт — кожу. Обычно для этого процесса использовали кору дуба, что в дальнейшем дало название процессу дубления и классу веществ ("дубильных"). Впервые термин "дубильные вещества" был введен в оборот в 1796 году французским исследователем П. Сегеном. Дубление представляет собой сложных физико-химический процесс образования устойчивой структуры за счет возникновения водородных, ковалентных и ионных связей между молекулами коллагена и фенольными группами дубильных веществ.

Особенность процесса заключается в том, что дубление происходит только в случае достаточно большого размера молекул таннина (молекулярная масса 500-3000). Низкомолекулярные соединения вяжущим вкусом обладают, но для дубления не пригодны. Согласно наиболее часто применяемой классификации К. Фрейденберга, дубильные вещества подразделяют на две большие группы: гидролизуемые и конденсированные.

Гидролизуемые таннины при действии кислоты или ферментов подвергаются гидролизу на составные части. А вот конденсированные таннины при действии кислот подвергаются дальнейшему уплотнению и конденсации, а образующиеся красно-коричневые продукты конденсации называют флобафенами.


Как я уже упоминал, растворы таннинов связываются с белками (а также с алкалоидами и солями тяжелых металлов) с образованием нерастворимых соединений. Белки кожи человека не исключение. При контакте с молекулами белка в слизистых оболочках или поверхностных пластах кожи, таннины эти молекулы закрепляют и заставляют уплотняться, образуя непроницаемую для воды пленку. На этом и основано их медицинское применение в виде вяжущих средств, т.к. образующаяся на слизистых оболочках пленка препятствует дальнейшему воспалению, а, нанесенные на рану, они свертывают кровь и поэтому действуют как местные кровоостанавливающие средства. Лучше всего таннины выступают в качестве вяжущих средств.

Вяжущие средства при нанесении на слизистые оболочки, кожу. раневые поверхности вызывают уплотнение поверхностного слоя ткани (дубящее действие) с уменьшением ее проницаемости за счет неспецифических физико-химических изменений коллоидов клеток, внеклеточной жидкости, слизи, экссудата. Взаимодействуя с белками, они образуют нерастворимые албуминаты (коагуляция). Формируется плотная эластичная пленка, защищающая ткани от воздействия раздражающих веществ, уменьшающая боль, способствующая сужению капилляров, уменьшению гиперемии, уплотнению стенки сосудов, снижению секреции желез и активности ферментов. Уменьшение проницаемости тканей блокирует экссудацию. Снижая активность ферментов, препараты гасят «пожар обмена» в очаге воспаления. Совокупность указанных эффектов объясняет местное противовоспалительное действие вяжущих средств. Коагулируя белки плазмы, они способствуют остановке капиллярных кровотечений. Коагуляция белков микробной клетки обеспечивает противомикробное действие.

Наружно используются для остановки небольших капиллярных кровотечений на коже, лечения легких ожогов, например солнечных, для обработки ран и обморожений (за счет дубящего эффекта). Недаром в первой части повествования про хурму я упоминал, что корейцы лечат ей ожоги и раны. Фактические, тем же самым пользовались на на нашей широте, но вместо хурмы использовали более доступную дубовую кору. Внутрь таннины используются для замедления сильной перистальтики желудочно-кишечного тракта, возникающего в результате расстройства пищеварения (Важно! Но для людей склонных к запорам ситуация только усугубится!), для полосканий рта, при наличии воспалений в ротовой полости или десен (кровоточивость), горла при ангинах, для промываний желудка в случае поносов, против воспалений, образующихся на слизистых оболочках кишечника и желудка. За счет способности к образованию нерастворимых соединений с гликозидами, алкалоидами и солями тяжелых металлов дубильные вещества используются как антидоты. Гидролизуемые и конденсированные дубильные вещества проявляют высокую Р-витаминную активность и антисклеротическое действие, именно поэтому часто врачи рекомендуют есть хурму тем, кто страдает варикозной болезнью.

Одни из самых ядреных по содержанию дубильных веществ растения наших широт: а — ольха, б — брусника, в — черемуха.


В качестве примеров можно привести следующие растительные препараты: препарат Таннин, получаемый из листьев скумпии кожевенной и листьев сумаха дубильного оказывает вяжущее, противовоспалительное и антисептическое действие. Его используют в виде растворов (для промывания желудка при отравлениях), примочек при ожогах, полосканий, мазей. Из соплодий ольхи получают препараты Альтан и Камилаль, обладающий антимикробной, противоотечной активностью и местным гемостатическим эффектом. Кору дуба и плоды черемухи активно используют как индивидуальное вяжущее и противоспалительное средство. Плоды/листья черники и брусники используются в виде препаратов Арфазетин, Мирфазин обладающих гипогликемическим действием. Крепкий черный чай обладает противовоспалительным действием, используется как антидот при отравлениях алкалоидами.


Камень в желудке

Самое распространенной страшилкой противников хурмы является аргумент "образуется камень в желудке". Ну давайте про камень, чтобы расставить все точки над i, тем более, что танины, участие которых здесь есть, мы уже рассмотрели. В общем, вот как этот самый камень описывает Википедия:

Безоар, безоаровый камень (перс. بازهر bâzahr «падзахра» — в переводе «противоядие») — инородное тело в желудке, плотный конкремент образующийся в желудочно-кишечном тракте при проглатывании некоторых веществ натурального или синтетического происхождения

Безоары известны с древнейших времен и ранее весьма ценились за свои свойства, так как считалось, что они обладают силой универсального противоядия от любого яда. Чаще всего конкременты находили у горных козлов, в чьих желудках они были представлены в виде серовато-синих плотных образований из шерсти, слизи и листьев. Животное это (на картинке) даже название получило свое по имени камня — безоаровый козел.

Считается, что безоаровые козлы являются одним из предков современных домашних коз.

Удивительно, но даже сегодня (в мире CRISPR и моноклональных антител) по-прежнему остаются верящие в чудеса люди, и на черном рынке безоары стоят достаточно дорого. Поэтому вид продолжает находиться под угрозой из-за браконьеров.


Еще более удивительны реальные современные цены на т.н. желчные безоары животных. Особенно в Китае, традиционно живущем в своем собственном мире нетрадиционной медицины.


Безоары бывают преимущественно у жвачных животных. У человека безоары встречаются относительно редко. В отечественной гастроэнтерологии первые упоминания о патологии встречаются в начале XIX века в работах русского хирурга В.М. Мыша. Желудочные камни возникают редко, на начало 1990-х г.г. было описано порядка 400 случаев болезни.

Еще существует и псевдобезоар — некий неперевариваемый объект, который преднамеренно вводится в пищеварительную систему с медицинскими целями (для восстановления объема желудка, например).


Безоары могут иметь различный состав и консистенцию (рыхлую, плотную, твердую, эластичную). В зависимости от типа составляющих их компонентов конкременты могут быть как органические, так и неорганические. Наиболее распространенными являются фитобезоары. Они составляют до 70 % от всех безоаров. Образуются при употреблении в пищу кожицы, косточек, кожуры ягод и фруктов (хурмы, вишни-черешни, боярышника, винограда, инжира и др.). Растительные вещества (непереваренный лигнин, целлюлоза, дубильные вещества сельдерея, кожуры тыквы, кожуры винограда, чернослива, изюма, других овощей и фруктов) постепенно обрастают слизью, жиром и минерализуются. Конкременты имеют различную консистенцию, зловонный запах, темно-зеленый или коричневый цвет. Есть и другие разновидности — см. под спойлером.


Распространенные типы безоаров

Трихобезоары (пилобезоары). Занимают второе место по частоте. Они представляю собой войлокообразные комки волос с примесями слизи и частичками пищи и образуются при регулярном попадании волос в желудок. Встречаются такие безоары у детей с шизофренией, которые страдают от трихотилломании – навязчивого выдергивания волос. Кроме того, они обнаруживаются у людей с нарушенной психикой, которые кусают свои волосы и профессионалов, занимающихся обработкой волос (парикмахеров).

От такую "мягкую игрушку" извлекли из молодой девушки, жившей с привычкой постоянно покусывать волосы...


Стибобезоары. Формируются при частом употреблении жирных продуктов животного происхождения (козьего, бараньего и говяжьего сала без термической обработки). Попадая в желудок, пища трансформируется, уплотняется и формирует жировые конкременты.

Шеллакобезоары. Возникают при использовании в пищу несъедобных продуктов химического происхождения (нитролак, клей БФ и политура алкоголиками, краска). При поступлении в желудок вещества взаимодействуют с водой, выпадают в осадок. Шеллачные камни имеют вязкую консистенцию, слегка шероховатую поверхность, темно-коричневый цвет.

Лактобезоары. Формируются у новорожденных детей, кормление которых осуществляется искусственной смесью с высоким содержанием лактозы и казеина. К образованию конкрементов склонны недоношенные дети.


Упомянуты в научной литературе и другие типы безоаров, которые встречаются в единичных случаях. Пиксобезоары – употребление либо проглатывание жевательной резинки и пластилина детьми, попадание в желудок смолы или вара. Гемобезоары образуются при продолжительном заглатывании крови у больных с носовым и пищеводным кровотечением при портальной гипертензии и красной волчанке. Фармакобезоары могут возникать при приеме труднорастворимых и нерастворимых лекарственных средств (гидроксид алюминия, активированный уголь и т.п.). Миксобезоары состоят из ниток, шерсти, кусочков древесины.

Предрасполагающими факторами образования фитобезоаров являются:


- Нарушение культуры питания. Плохое пережевывание грубоволокнистой тяжелой пищи (+проблемы с зубами), проглатывание косточек фруктов

- Недостаточное выделение соляной кислоты, медленная эвакуация содержимого в 12-перстную кишку из-за гастроэнтерологической патологии и нарушения моторики желудка(гастропарез, секреторная недостаточность, диабет и гипотиреоз и связанное с ними снижение моторики)

- Избыточное размножение грибов рода Candida (кандидоз) в желудке инициирует формирование грибковых безоаров.;

- Операции на желудке. Перенесенные хирургические вмешательства (резекция желудка, ваготомия) способствуют снижению секреторной функции, нарушению пищеварения, накоплению трудноперевариваемых продуктов

- Высокая вязкость слизи в составе желудочного сока (может возникать при приеме некоторых противоязвенных препаратов)


Не удивительно, что фитобезоары могут образовываться после употребления хурмы и ананасов. Этот тип конкрементов называют диоспиробезоарами. Клинические проявления в наших широтах встречаются редко (ибо хурма у нас только под Новый Год), но в странах где хурма выращивается — встречаются достаточно часто. Образование фитобезоаров из хурмы происходит из-за химической реакции между соляной кислотой желудка и флобатаннином (см. "Дубильные вещества растений"), содержащимися в хурме. Немаловажную роль играет в этом и таннин хурмы (прим. мое — "хурматаннин"), с максимальным содержанием в кожуре недозревшей хурмы. Вещество это впервые было выделенно и изучено японскими химиками S. Komatsu и N. Matsunami в далеком 1923 году. Японцы изолировали фенольные соединения из сока недозревшей хурмы и назвали их шибуол (shibuol). До 1961 года его структура была неизвестна, а соответственно был неясен их механизм химического взаимодействия. В 1961 году с помощью анализа метанольных вытяжек было установлено, что основной компонент "хурматанина" — вещество лейкодельфинидин (5,7,3',4',5'-пентагидроксифлаван-3,4-диол)-гликозид. Формула этого чудесного вещества ниже:

Потеря терпкости при созревании хурмы или при различных способах превращения вяжущих плодов хурмы в сладкие интерпретируется как уменьшение растворимого шибуола за счет молекулярной конденсации. В свое время японцы проводили эксперимент, добавляя соляную кислоту к суспензии кожуры хурмы. Полученный коагулят был очень рыхлым и близко не напоминал "человеческий" безоар. Таким путем было установлено, что превращение растворимого шибуола в нерастворимый является необходимым, но не достаточным условием формирования камня. Обязательно должно присутствовать и какое-то высокомолекулярное связующее + механическое воздействие на желудок.

Этапы получения синтетического желудочного камня: 1 — cуспензия хурмы до обработки,

2,3 — Ранние стадии вращения после добавления соляной кислоты и флокулянта, 4 — После 2-х часов вращения системы.


Когда авторы взяли суспензию хурмы, добавили туда соляную кислоту и высокомолекулярный флокулянт (KONANFLOC ZH-760, ароматический полиамид~нейлон) и дополнительно подвергли медленному вращению для симуляции активной моторики желудка, то в итоге был получен синтетически безоар, вполне себе напоминающий человеческий. Оставалось найти источник высокомолекулярных соединений (нейлон в желудке, мягко говоря, довольно редкий гость). Здесь предположили что желудочный сок и слюна содержат значительное количество вязких веществ, в роли которых могут выступать и упомянутые ранее (см. "О терпкости") муцин-1 и муцин-2. Кроме того, кожура хурмы также содержит высокомолекулярные соединения, способные выступать в роли коагулянтов. Исследователи установили, что суспензия хурмы в дистиллированной воде, без добавок соляной кислоты или флокулянта демонстрировала отчетливо видимую коагуляцию. Кроме того, растворимый шибуол хурмы довольно неплохо осаждает белки и крахмал, а нерастворимый их активно адсорбирует. В свою очередь комплексы "шибуол-белок" и "шибуол-крахмал" в дальнейшем также участвуют в адгезии кусочков хурмы. Т.е. для образования конкремента обязательно нужно значительное количество высокомолекулярных органических веществ. Механизм был предложен следующий :


1. При употреблении недозревших плодов хурмы или хурмы вяжущих сортов, в желудке под действием неорганических и органических электролитов образуется рыхлый коагулят, состоящий из фрагментированных кусочков хурмы. В качестве источников электролитов выступает сама хурмы и пища, которую принимается одновременно с ней, а также желудочный сок и слюна.

2. Нерастворимый шибуол, осаждаемый соляной кислотой, различными комплексами шибуола (за счет адсорбции) и другими высокомолекулярными соединениями, ускоряет коагуляцию суспендированных кусочков хурмы, действуя как своеобразное связующее

3. Коагулят становится плотным и постепенно обезвоживается. Уплотнение происходит за счет кинетической энергии, которая выделяется в результате сокращения стенок желудка и колебаний тела в процессе движения человека.


И уже традиционное "как спастись". Фитобезоар, в отличие от, к примеру, трихобезоара для которого показано только оперативное лечение ("неперевариваемый" кератин волос устойчив по отношению к большинству доступных протеолитических ферментов), вполне можно уничтожить без неприятных операций. Традиционно желудочный камень идентифицируют с помощью эндоскопа, и небольшие конкременты пытаются механически извлечь с помощью специальных корзинок или ловушек. Если камень достаточно большой, его предварительно дробят на мелкие части (как камни в почках или в желчном пузыре) с помощью механической/электрогидравлической литотрипсии, или с помощью твердотельного Nd:YAG лазера (алюмо-иттриевый гранат («YAG», Y3Al5O12), легированный ионами неодима (Nd) с длиной волны 1064 нм). Также для уменьшения размера используют химическое воздействие ферментами группы целлюлаз (катализирующих гидролиз целлюлозы с образованием глюкозы) или папаином.

Папаин (лат. Papain) — полипептид, протеолитический растительный фермент, катализирующий гидролиз белков, пептидов, амидов и сложных эфиров основных аминокислот. В значительных количествах содержится в плодах дынного дерева — папайе

В обзоре показано, что например, в примерно 50% случаев Coca-Cola самостоятельно справлялась с растворением фитобезоара, в случае комбинации напитка с другими, описанными выше методами, эффективность достигала 90%. Интересно, что для растворения диоспиробезоара лучше всего подходит самая обычная "вредная" Coca-Cola. Притом работает она гораздо лучше чем пищеварительные ферменты, вроде папаина и "полезной" Coca-Cola Zero. Почему так происходит — непонятно, вопрос ждет своих биохимиков исследователей...

Ну и только в исключительных случаях (очень большого конкремента, или очень старого и минерализованного), когда неинвазивные методы оказались неэффективны — приходится оперировать и доставать камень вручную.


Подведение итогов и раздача слонов

Какой же из всего написанного следует вывод? А вывод прежний — хурму есть нужно, потому что все ее недостатки занимают мизерную часть от достоинств.

"Страшные и опасные" таннины, они же дубильные вещества, содержаться в огромном количестве фруктов и ягод (гораздо меньше их в овощах).

Черника, ежевика, клубника, малина, брусника, вишня, ананас, лимон, апельсин, грейпфрут, манго, киви, нектарин, персики, груша, абрикос, слива, банан, авокадо и гранат — и это далеко не полный перечень. Те же "родненькие" яблоки вообще по данным Journal of Nutrition (aka широко известный в узких кругах академический "Журнал питания") являются основным источником поступления дубильных веществ в организм. Про полезные их свойства лишний раз повторяться не буду (потому что писал и в Заметки фитохимика. Хурма и в разделе "Дубильные вещества в растениях" данной статьи). Для любителей дополнительного чтения могу порекомендовать статью Tannins: Current knowledge of food sources, intake, bioavailability and biological effects в журнале Molecular Nutrition and Food Research ("Молекулярное питание и исследования пищевых продуктов").


Как упоминалось в разделе посвященному образованию фитобезоаров, обязательным условием для формирования конкремента является наличие а)таннинов в качестве клея/сорбента б)высокомолекулярных наполнителей (целлюлоза, лигнин и т.п.). Навскидку даже можно сказать, что примерно сравнимым с хурмой потенциалом к образованию желудочного конкремента могут обладать ананас и груша (источники таннинов+грубые волокна клетчатки). Но я ни разу не слышал от кого-то, что "не ешьте много груш — образуется камень и закупорит желудок", а про хурму — слышу это часто (особенно после выхода первой моей статьи). Так что, рекомендую взять на заметку ;) Да и вообще, так как хурма в наших краях фрукт сезонный, то гораздо больше вероятность получить желудочный камень от волос, жевательной резинки, или хорошего бараньего плова (трихо-, шеллако- или стибобезоар).


Несмотря на все вышесказанное, "береженого бог бережет", поэтому однозначно нужно стараться выбирать наименее вяжущую хурму (если вы собираетесь ее есть, а не прикладывать к солнечным ожогам или царапинам на коже — здесь наоборот нужна максимально недозрелая, см. "Дубильные вещества в растениях").


Народных лайфхаков способов для снижения терпкости придумано немало: и замораживание в холодильнике, и дозревание на подоконнике, и выдержка в пакете с яблоками/бананами/картошкой (как с "источниками этилена"). Можно вообще сделать "ход конем" и связать таннины до поступления в желудок, приготовив, к примеру фруктовый салат macedonia с какой-нибудь папайей (и папаином в ней), где алкалоиды/белки/таннины свяжутся друг с другом в безвредную и вкусную массу. Можно попробовать и т.н. египетский с козьим сыром, казеин отлично свяжется с таннином...


Кстати, в извечном споре "снимать кожицу с хурмы/не снимать кожицу" приверженцы "снимать" все-таки одерживают победу, если речь идет о уменьшении количества дубильных веществ (другое дело, что этим хурма лишается и множества полезных веществ). Кстати, раз уж разговор зашел про снятие кожицы, просто не могу не упомянуть про такую вещь, как японская сладость "хосигаки" (hoshigaki). Китайцы делают сушеную хурму, а японцы — "хосигаки". Штука невероятно вкусная и с минимумом дубильных веществ (сладость эта иллюстрирует важность отсутствие кожицы, так как используется сорт хурмы "хатия", самой "танниносодержащей" среди множества сортов). Под спойлером — краткое введение в технологию:


Есть сушеная хурма, а есть - ХОСИГАКИ

Японцы знают толк и в приготовлении обезвоженной хурмы. И подходят к этому с присущим им национальным колоритом, прям как к заточке лезвия катаны. Первым делом японские фермеры собирают хурму стараясь не повредить плодоножку (!). Затем с хурмы снимаю кожицу (максимально аккуратно, чтобы не повредить хвостик). Слишком острый нож не годится потому, что режет слишком глубоко, слишком тупой нож не годится, потому что мнёт мякоть.

Чтобы сделать хосигаки идеально нужен японский опыт, этому искусству в Японии более 360 лет (не удивительно, потому что у японцев два любимых сезонных растения, весной — сакура, осенью — хурма). Затем оголенный фрукт омывается в бадье с японской водкой сётю "для стерилизации", обвязывается за веточку грубой хлопковой верёвкой и вывешивается для сушки там, где много солнца и свежего воздуха, но нет дождя

Где-то через неделю хурма начинает съёживаться. И тогда начинается самый важный этап, ежедневное подавливание ("прожмякивание") хурмы, без которого она просто засохнет, но не даст жидкой карамельной внутренности. И так от четырёх до шести недель. Когда хурма покроется белоснежной корочкой выступившего сахара — хосигаки почти готовы.

В завершение сухофрукт укладывают на мягкую подстилку из рисовой соломы свежего урожая. Рис впитывает влагу и не даёт фрукту загнить.


И хотя в Китае пытаются делать что-то подобное, и даже используют труд женщин для снятия кожицы на неком подобии токарного станка:

Но все равно, получается у них обычная сушеная хурма, а не ХОСИГАКИ...

О таком хайку не напишешь, и картинку на бамбуковом холсте не нарисуешь ..

Старая деревушка.
Ветки усеяны красной хурмой
Возле каждого дома.
Мацуо Басё


Хурму откусил –
Зазвонил колокол
Храма Хорюдзи
Масаока Сики

⁣⁣

Целая роща
Китайских фонариков
Светится ярко.
Солнца нектаром полна,
Хурма делится мёдом.
Неизвестно Кто (но мне понравилось...)

Если для абсолютно здорового человека все описанные выше рекомендации — всего лишь рекомендации, так как организм вполне сможет справится и килограммом хурмы (полтора — абсолютный максимум) (неизвестно, правда, сколько раз), то для людей, обладающих хроническими заболеваниями существуют достаточно объективные ограничения (некоторые из них уже упоминались как факторы, способствующие образованию безоаров).


Первым делом к "группе риска" относятся маленькие дети. Думаю многие из родителей знакомы с таким понятием как "запоры" и "колики" и представляют себе, сколько проблем несут эти заболевания. Поэтому с большой осторожностью кормите этим продуктом детей до 10 летнего возраста. На неокрепший кишечный тракт ребёнка хурма может подействовать непредсказуемо. Плюс ко всему есть еще и такое понятие как пищевая аллергия/непереносимость. Поэтому если уж никак нельзя отказаться — хотя бы ограничьтесь маленькой долькой. Аналогичной рекомендации могут смело придерживаться и беременные женщины (в основном, из-за вероятности аллергической реакции).


Во-вторых с осторожностью следует употреблять хурму людям, которые перенесли операции на кишечнике, так как таннины из-за своих свойств, могут привести к образованию спаек ("мостики" из соединительной ткани) и в итоге к острой кишечной непроходимости. Поэтому хурму запрещается есть хурму в послеоперационный период (снижается двигательная активность кишечника -> спайки) и людям, ввиду особенностей ЖКТ, склонным к образованию запоров.


В-третьих аллергии. Пикабу неосилил многабукф, так что ещё три абзаца в комментариях )

Показать полностью 23
0

Заметки фитохимика. Хурма

Потырено с Хабра.

Мы откроем нашим чадам
Правду — им не всё равно,
Мы скажем: «Удивительное рядом,
Но оно запрещено!»
В.С. Высоцкий

Занимаясь решениями в области "зеленой химии" мне часто приходится иметь дело с растениями (и с их химическими составными частями). Многие знакомые об этом знают и при случае интересуются, а что вот в этом овоще интересного, а что вот в этом фрукте. И как правило ответ вроде «витамины и минералы» — не удовлетворяет человеческое любопытство. Поэтому я, периодически занимаясь тем или иным представителем флоры, писал в своем facebook заметку с указанием интересных фактов/химических соединений, которые можно найти в этом растении. Вот и сейчас, в ожидании Нового года многие закупаются хурмой. Знают, что она полезна. А вот чем, кому? Мне с одной стороны приятно, что существует большое количество людей, которым недостаточно видео-ролика или пару слов «на отцепись» в описании, а с другой — грустно из-за этой повальной тенденции к упрощению. Поэтому… поэтому если хотите узнать больше про природные антиоксиданты, расширить свои знания по лекарственным свойствам хурмы и понять почему хурма и Coca-Cola созданы друг для друга — проследуйте под кат…

Несмотря на то, что живем мы в просвещенный век засилья синтетических лекарственных препаратов, лекарственные растения не теряют (а то и приобретают дополнительно) свою актуальность. В Беларуси еще со времен Великой Отечественной войны и повального партизанского движения, всегда уделялось значительное внимание лекарственным растениям как замене дефицитных лекарств и дополнениям к традиционной терапии. Отголоски этой традиции слышны и сейчас, хотя бы в некоторых туристических школах, где в курсе лекций по медицине катастроф медицине в походе всегда находится время на одну-две лекции, посвященных лекарственным и ядовитым растениям.


Так что, горячо любимую хурму, можно и нужно рассматривать не только как вкусный и полезный фрукт, но и как лекарственное растение. Начать можно с названия. Род хурма на латыни звучит как Diōspyros и в переводе означает «зевсова пшеница»~«пища богов». Смешанные переводы иногда приводят к различным неуместным (но красивым, чего уж тут) толкованиям, вроде «божественный огонь», «огонь Юпитера», «груша Божья» и т.п. На мой взгляд, это ближе к истине, чем привычное «хурма», или khormâlu — «хормаль», если быть точным, что в переводе с братского фарси означает «финиковая слива». Все потому что вкус вяленой хурмы напоминает вкус финика.


Если в Google написать «хурма польза», то в 99% случаев что-то вроде:

В хурме уживаются микроэлементы, витамины и антиоксиданты. Хурма богата такими веществами как кальций, калий, фосфор, магний, железо, йод, глюкоза. В ней содержатся углеводы, полезные кислоты, белки, дубильные вещества, зола, витамины А, С, и Р. … Кроме того польза хурмы заключается в наличии такого вещества как пектин

Вот честно говоря, лично мне совершенно из подобных, курсирующих от сайта к сайту изысков копирайтинга немного не по себе. Ну и конечно же непонятно, чем эта хурма полезнее яблока или морковки. В большинстве случаев любой почитает, подумает «зачем платить больше если не видно разницы» и купит банан (но не перед Новым Годом). А ведь хурма, мягко говоря, очень непростой фрукт.


Думаю наверняка многие видели фильм ДМБ. Я лично довольно долго, хохмы ради, на вопрос «А Вы кто?» отвечал известной цитатой «Я — капитан Себастьян Перейра, торговец «чёрным деревом»!» (на самом деле, режиссер взял цитату из романа Пятнадцатилетний капитан Жуля Верна, ну да ладно). Так вот, черное дерево, оно же эбеновое дерево- это древесина хурмы некоторых сортов. А «черное дерево» в цитате — рабы, такой вот хитрый эфвемизм, да.

Настоящая древесина (не рабы), стоит отметить, невероятно красивая, прочная и дорогая. Настолько дорогая и редкая, что если вдруг читаете сказку про волшебную палочку или шкатулку в которой хранится магический артефакт – знайте, объекты эти с вероятностью 99% сделаны из черного эбенового дерева. Вполне возможно это поверие пришло с Ближнего Востока, где арабы и персы и по сей день верят, что в стволах хурмы обитают джинны.


Хурма вообще в фольклоре многих народов занимает видно место, мне вот вспомнилась сразу японская сказка "Обезьяна и краб", которую мне читали в детстве. Сюжет у нее построен на борьбе за обладание хурмой.

Краткое изложение одной из версий сюжета

В совершенно иной версии сказки, когда обезьяна взбирается на дерево и забирает всю хурму себе, краб советует ей повесить корзину с фруктами на тонкую веточку. Когда обезьяна поступает по совету краба, ветка ломается и хурма из корзины рассыпается по земле. Краб быстро хватает плод и утаскивает его в нору. Рассерженная обезьяна решает испражниться на краба, и пристраивает свой зад к отверстию норы. Краб, тем временем, быстро обривает ягодицы обезьяны, оттого, будто бы, по сей день обезьяны имеют голый зад, а на клешнях крабов растут волоски.

После упоминания о сказках можно смело переходить к вещам более рациональным и объективным — к химическому состав и полезных веществах и соединениях. Если в двух словах описать почему хурма полезна, на мой взгляд, должно получится что-то вроде «Йод и антиоксиданты». Насчет йода, ошибусь не сильно, если скажу, что с детства каждый продвинутый беларуский exСССР дитенок знал, что «от Чернобыля спасет хурма». Это, в целом, действительно так для иода-131. По способности к накоплению йода, этот фрукт уступает только фейхоа, но при этом явно обходит последнего в плане доступности в магазинах и на рынках, и не имеет такой сильной сезонной привязки. Стоить отметить, что способность к накоплению и содержание это не одно и то же, для того чтобы содержать йод, дерево хурмы должно произрастать в условиях, где йод доступен в окружающей среде, а это бывает не везде. Но в приморских странах проблем возникнуть не должно. В среднем содержание колеблется около 60 мкг/100 г продукта, что составляет примерно треть суточной потребности.


Основное лечебное действие хурмы обусловлено тем, что в ее составе присутствует широкий спектр веществ, обладающих антиоксидантной активностью. Про антиоксиданты сегодня не слышал только ленивый. Живые организмы находятся под постоянным оксидативным стрессом, вследствие действия свободных радикалов, реакционно способных форм соединений кислорода и прооксидантов (усилителей окислительных процессов), генерируемых экзогенно (тепло и свет) и эндогенно (пероксид водорода и катионы переходных металлов). Поэтому в большинстве биологических объектов присутствуют антиоксидантные системы для контоля содержания свободных радикалов, катализа окисления липидов, интермедиатов окисления и вторичных продуктов распада.


Антиоксиданты классифицируются на первичные (продолжительного действия) и вторичные (синергичные). Вторичные делятся на вещества гасящие синглетный кислород (сульфиты, витамин С и т.п.), соединения образующие хелатные комплексы (лимонная кислота, лецитин и т.п.), специфические антиоксиданты (тиодипропионовая кислота, нитриты, цинк, селен и т.п.)

Первичные антиоксиданты включают фенолы и вторичные ариламины, вторичные — органофосфиты и тиоэстеры. Первичные антиоксиданты могут быть активными ловушками свободных радикалов, донорами атомов водорода или обладают свойством обрывать цепь радикальной реакции. Синергичные антиоксиданты имеют множество различных механизмов, могут выступать донорами атомов водорода для феноксильных радикалов, способствуя регенерации первичных антиоксидантов. Вторичные антиоксиданты разлагают липидные пероксиды и образуют стабильные конечные продукты. Некоторые из них могут эффективно деактивировать пероксикислоты. Другие соединения действуют либо как первичные антиоксиданты или как синергисты. К примеру нитриты и нитраты превращают гемсодержащие белки в неактивные формы и образуют хелатные комплексы с железом, медью и кобальтом. Цинк тормозит пероксиокисление липидов на мембранном уровне, предупреждая связывание железа. Селен необходим для синтеза и активации глутатионпероксидазы — основного клеточного антиоксидантного фермента, который связывает растворенный кислород и предупреждает накопление пероксида водорода.


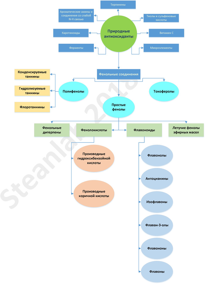
Основные же природные антиоксиданты относятся к категории фенольных соединений (и их огромное множество), поэтому не буду нагружать заметку общей классификацией фенольных соединений, а остановлюсь на том, что присутствует в хурме. Начать можно с каратиноидов, соединений класса тетратерпенов. Наиболее известными являются b-каротин, и ксантофилы — лютеин, зеаксантин, кантаксантин и астаксантин. Вообще на сегодняшний день известно более 600 каратиноидов, но только 20 (!) из них найдены в тканях человека. Важными для нас являются пигменты, присутствующие в сетчатке глаза (см. подробнее мою статью Как спастись от «зайцев». Инструкция по борьбе с ультрафиолетом) — лютеин, ксантин и зеаксантин. Вот так лютеин выглядит «в жизни»:

Почему важно получать эти пигменты с питанием? А потому, что например организм человека не способен синтезировать лютеин и при работе, активно связанной со световой деструкцией этого (и других) пигмента необходимо его в организм поставлять извне. Здесь хурма сможет отлично помочь. Единственный нюанс, для усвоения лютеина необходимо потреблять некоторое количество липидов (жиров), т.е. есть хурму с чем-то жирненьким. Недаром в Египте, например хурму любят употреблять в составе салатов с козьим сыром и маслом. Кстати в недозревшей хурме (с вяжущим вкусом) лютеина гораздо больше чем в зрелой, мягкой. Для остальных пигментов – с созреванием содержание увеличивается. Интересным замечанием, для сторонников «аптечных антиоксидантов», в т.ч. всяких «черника+лютеин» является то, что что при высоких концентрациях многие каротиноиды (в том числе и лютеин) теряют антиоксидантную активность и становятся прооксидантом (!!). Т.е. переели таблеток и получили прямо противоположный эффект.


Кстати, говоря про каротиноиды, не могу не упомянуть такую интересную вещь, как Большой призматический источник — самый большой в США геотермальный источник, который находится в Йеллоустонском национальном парке. Своими цветами он обязан бактериям, которые в процессе жизнедеятельности выделяют окрашенные пигменты, в основном каротиноиды и хлорофилл. В зависимости от их содержания и соотношения — меняется и цвет, от зеленого до красного, через различные оттенки. Летом превалирующий цвет — розово-красный, а зимой — темно-зеленый.

Следующим шагом переходим к антиоксидантам полифенольной природы. Здесь главенство за галловой кислотой и ее производными — танинами. Танины обладают дубильными свойствами и характерным вяжущим вкусом. Дубящее действие танинов основано на их способности образовывать прочные связи с белками, полисахаридами и другими биополимерами. Именно им недозревшая хурма обязана вяжущим вкусом. Концентрация дубильных веществ в хурме очень непостоянна и к моменту полного созревания снижается.Соответственно именно недозревшая хурма максимально «для наружного применения» бактерицидна, но антибактериальным эффектом могут обладать не только таннины, поэтому не удивительно, что в Таиланде хурмой изгоняют кишечных глистов, а в Корее хурма считается противовоспалительным средством и используется при лечении дизентерии, энтероколитов и бронхитов. Разрезанную пополам хурму в некоторых странах прикладывают к ожогам и ранам. Правда эти же танины (т.н. растворимый таннин шибуол) могут у людей с пониженной кислотностью желудочного сока приводить к образованию т.н. фитобезоара.

Шибуол при контакте с желудочным соком полимеризуется и склеивает полупереваренную пищу в пробку, закупоривающую желудок или кишечник . Поэтому таким людям хурму нужно есть аккуратно, в меру :) И если вдруг такая штука появилась — лечите ее ударными объемами Coca-Cola. Хурма и Coca-Cola-созданы друг для друга.


Ну и для тех, кто может грешным делом подумать «Хурма=смерть от безоара» и лишить себя этого замечательного фрукта, просто приведу цитату из русской Википедии:

У человека безоары встречаются относительно редко. В мировой литературе до 1991 г. было описано около 400 случаев.

А при чем здесь козлы ?

А при том, что в природе мучаются безоаром в большинстве случаев безоаровые козлы и отнюдь не из-за поедания хурмы :). Так что — смело покупайте хурму и спокойно встречайте Новый год! :)


Идем дальше. На очереди антиоксиданты флавоноидной группы. Здесь хурма в лидерах по содержанию катехина и эпигаллокатехина. Эпигаллокатехин (EGC), к примеру — один из сильнейших антиоксидантов, в 25—100 раз сильнее, чем витамины C и E и содержание его в хурме выше чем в среднестатистическом зеленом чае (всякие хитрые молочные и т.п. – не в счет), бананах, гранатах и т.п. Помимо собственно антиоксидантной активности (т.е. нейтрализация свободных радикалов) EGC в последнее время активно изучается как компонент активно борющийся с проявлениями старения кожи. Рекомендую для более подробного изучения темы лечения от рака и ВИЧ — глянуть хотя бы русскую Википедию на предмет галлат эпигаллокатехина


Ну и на закуску — терпеноиды. Из этого класса антиоксидантов в хурме в достаточно немалых количествах содержится куча кислот: бетулиновая, феруловая, хлорогеновая, р-кумаровая, олеаноловая, урсоловая и еще множество других, но в количествах поменьше, чтобы о них написать :). Так вот, бетулиновая кислота обладает мощным антиретровирусным эффектом ( а это не только грипп, но и ВИЧ), антималярийной активностью («смерть амебам»), противовоспалительными свойствами. Может ингибировать топоизомеразу (это фермент, который меняет пространственную структуру ДНК) и таким путем обрубать развитие раковых опухолей (!). Феруловая кислота – обладает антигистаминным свойством (антиаллергический эффект), гепатопротектор (лечит печень). Хлорогеновая кислота обладает антимутагенными и антиканцерогенными свойствами.

Имеет ярко выраженный гипогликемический эффект (снижение уровня сахара в крови – японцы знали с чем пить чай) и гипохолестеринемическое действие (снижение уровня холестерина). И наконец, урсоловая кислота известна уже хотя бы тем, что у мышей вызывает регенерацию нервной системы после повреждения седалищного нерва.

Ну и в конец, немножко лирики. В Грузии и Армении многие матери дают своим дочерям хурму, считая, что она подарит растущему женскому организму красоту и счастье в семейной жизни. На мой фитохимический взгляд, ясно что матери, матери – правы… Пусть даже столетиями чувствуют свою правоту только сердцем, не имея под руками точных научных доказательств.


Кавказская легенда о хурме

Кавказская легенда повествует о матери, у которой росли три некрасивые дочки. Бедная вдова плакала и горевала: ведь дочки подрастали, а в их сторону никто даже не глядел. Как же их выдать замуж?
Однажды, женщине приснился странный сон, явилась к ней молодая необыкновенной красоты девушка и протянула плод хурмы, сказав, что под этот поможет ее дочерям.
Проснувшись, женщина вышла на крыльцо и увидела, что на старом, засохшем дереве хурмы висят три спелых плода. Поняла вдова, что приходил к ней дух дерева.
Обрадованная мать, сорвала их и поспешила к своим дочерям. Каждый день она отрезала по кусочку от каждого плода и давала девушкам.
И произошло чудо – ее дочери стали хорошеть на глазах. Кожа стала гладкой, как у спелой хурмы, волосы, стали блестящими, как семена хурмы, девушки стали стройными, как молодые деревца хурмы.
Вскоре о трех красавицах знал весь край, женихи съехались из далеких и близких селений.
Дочери удачно вышли замуж, а старая мат была счастлива и до самой смерти ухаживала за ожившим деревцом фурмы.

До сих пор в Грузии и Армении помнят эту легенду и, зная о полезных свойствах хурмы, всегда дают ее есть дочерям. Считается, что плоды дарят красоту и счастье в семейной жизни.


На сим заметочка завершена. Вывод следующий:


%USERNAME%, проходя мимо лотка с хурмой, возьми этот фрукт, вспомни мою заметку и купи вместо пива diospyros…


p.s. И каждый день, чем больше я узнаю, тем все сильнее грызет меня червь сомнения (особенно он активизируется с выходом новых статей в Phytochemistry), а не тратим ли мы впустую время, занимаясь поиском «костылей» и разработкой новых синтетических лекарств, клиническими испытаниями десятилетиями. Может быть лекарства от любой болезни уже давно придуманы природой, растут себе и просто ждут, пока мы их покажем миру…


p.p.s.: А еще из хурмы можно «делать шар», благодаря пользователю past "без этого, мне кажется, пост будет не полон" теперь я знаю как :)


p.p.p.s: Продолжение «Энциклопедии хурмы» -> Хурма. Инструкция по употреблению


ВНИМАНИЕ! Данная статья не призывает отказываться от традиционных средств лечения заболеваний (особенно в острой форме!). Пока достоверно доказана только антиоксидантная активность хурмы, и именно на нее и стоит ориентироваться в первую очередь. Ну а все остальное — лучше держать в уме в закладках, на всякий случай.

Показать полностью 9
30

Посоветуйте чем разрушить пробку?

Смешная и грустная ситуация: В отдельно стоящем многоквартирном доме, гениальные, но в то же время не признанные архитекторы, пусть жизненный путь их будет подобен подобной трубе. Заложили слив стиралки в виде обычной гофры под плиткой.

А дети - цветы моей жизни, крайне любознательные и игрогенеративные, забили в нее половинку от винной пробки.


Ершиком для труб при попытке пробкодеструкции сделали только хуже - загнали пробку  на метр вглубь.


Вот нахожусь теперь в глубоком раздумье: с одной стороны, гофра в трубе - это глупо, но с другой стороны,под новый год, да и вообще не очень хотелось бы пока стены вскрывать.

Вот и решил обратиться к помощи тех кто больше меня знает о мире взаимодействия веществ.


Можно ли как-то химически разрушить пробку? Серная кислота или сильная щелочь могут помочь? Или чем-то еще? Полное растворение наверное не обязательно, просто если станет рыхлой и ее можно будет разбить ершом.


Буду очень признателен за советы

Показать полностью
2737

"Я сделал алюминиевую подставку под сувенирный кубик из чистого вольфрама. Из-за различной плотности у куба и подставки одинаковая масса"

Плотность вольфрама- 19,25 г/см³

Плотность алюминия - 2,69 г/см³

Показать полностью 2
1315

Водород - прародитель не только воды

Предыдущие посты

Титан https://pikabu.ru/story/_6019002

Алюминий https://pikabu.ru/story/_6027491

Ртуть https://pikabu.ru/story/_6048215

Осмий https://pikabu.ru/story/_6069142

Вольфрам https://pikabu.ru/story/_6110437

Медь https://pikabu.ru/story/_6133165

Цезий https://pikabu.ru/story/_6152859

Фтор https://pikabu.ru/story/_6176552

Хром https://pikabu.ru/story/_6195807

Свинец https://pikabu.ru/story/_6248390

Висмут https://pikabu.ru/story/_6279929

Углерод https://pikabu.ru/story/_6319996

Показать полностью 4
Отличная работа, все прочитано!