Свежие публикации

Здесь собраны все публикуемые пикабушниками посты без отбора. Самые интересные попадут в Горячее.

30 Июля 2020

История о том как меня из армии выгнали

У меня есть документальное подтверждение того что меня выгнали с армейской (правда альтернативной) службы связи с злостным не посещением.

История о том как меня из армии выгнали

В те года я был молод, туп и видел мир в розовых тонах. Да ещё плюс ко всему был верующим.

Семья моя жила небогато, я как-то с горем пополам закончил ПТУ и дальше в плане образования было рассчитывать не на что. Посему устроился вначал грузчиком на оптовый склад и там быренько в течении пары месяцев перебрался в офис логистом. Жизнь шла своим чередом пока о бо мне не вспомнил военкомат. Служить я собирался, да и чё там все служат, а мне то чё нельзя? Отслужу уж как нибудь. Здоровье вроде позволяет. Но тут в дело вмешался пастор церкви, который сказал нефиг там тебе делать и начальник оптового склада, мол несцы мы тут по месту перетрём к нам в офис вернешся, а будешь числится где-то в государстве на альтернативной. Я такой покумекал, а чё бы не и решил идти на альтернативную.

Собралась комиссия где проверяли я по настоящему верую или так под дурачка кошу. Её я без проблем прошел, ибо повторюсь в то время был глуп и наивен и всё таки веровал.

И вот дальше началось веселье.

Определили меня в местный лесхоз. Я безуспешно пытался туда "устроится" по 03.12 Новый год на носу, а я всё ещё не служу. Как оказалось позже там просто директор и глав. бух - муж и жена. Они насинячились до поросячего визга и отпиздили друг друга так что с их бланжами было стыдно на улицу выходить с месяц, а то и больше. Короче не до меня им было. С горем пополам устроили и тут я попал в реальный мать его мир.

Бухими там были практически все и всегда. Мат. база была на уровне 50х годов. Я ахуевал первые дни от всего и вся. Пришло осознание что в этом мраке и блядстве мне предстоит "служить" чуть ли не в 2 раза дольше чем в армии.

Забыл сказать с оптовиком я хз чё у них там не заладилось но они меня завтраками кормили.

Это был словно удар под дых. Я такой "э не ребят", бывшие зеки, алкашня и прочая маргинальная хуйня не по мне, нахуй надо, я лучше 1 год с такими же идиотами как я год отмотаю чем во всём этом бардаке буду принимать участие.

Короче я перестал посещать свою "альтернативную" службу. По итогу официально прослужив 12 дней.

P.S. В армию я не попал, в течении года умерли оба мои родителя и согласно закона Украины я как круглый сирота мог отказаться от обязательной службы в армии. Мать умерла 13 сентября, в день получения мной повестки. Верующим я ещё пребывал в течении 5 лет, хотя после таких кульбитов отношение ко мне покосилось. На оптовик я вернулся сам, проработав там чучуть и уволившись со скандалом, директор гандон зарплату не платил, а я уже был сиротой. Кста это опять таки повлияло в худшую сторону в отношении ко мне в церкви, директор был не из наших но наши там работали и я хз что им там в голову взбрело, но не платили деньги мне и я ещё и виноват везде оказался.

Показать полностью 1
358

Про ипотеку: досрочные платежи

Так уж получается, что далеко не все понимают важность досрочных платежей по ипотеке и как они влияют на суммарную переплату по кредиту. В моём предыдущем посте Про ипотеку я постарался описать механизм начисления процентов, но комментарии подсказывают, что не все моменты понятны.


Попробую развеять миф, что в первую половину срока кредита платятся проценты, а во вторую – тело кредита.


Для ЛЛ - в конце есть Выводы.


Буквально позавчера обращался к сотруднику банка по вопросу предоставления небольшого кредита на 3 года, так он без капли сомнения утверждал, что досрочно гасить кредит имеет смысл только в первой половине срока.


Пост большой, состоит из четырёх частей, в которых я постарался подробно описать расчёты и разобрать варианты на примере.


Кому не интересна математика – сразу переходим к частям 2-4 с графиками и рассмотренным примером. Подробную математику решил включить, чтобы желающие могли повторить расчёт для своих условий. Авось пригодится кому… А нет, так зря старался. :)


================================

Часть 1. Теория

Придётся пописать немного формул, чтобы любой со знанием математики на уровне 9-11 классов мог повторить проделанный расчёт.

Обозначим начальную сумму кредита S0, процент по кредиту p (p = 0÷1, что соответствует 0-100%) и количество месяцев, на который берётся кредит – m (целое число). Считаем, что проценты начисляются раз в месяц (для удобства), а не каждый день, как обычно в банках!

Тогда на конец первого месяца (или начало второго месяца, что одно и то же), после уплаты месячного платежа si, у нас останется кредит на сумму:

S0·p/12 – это начисленные проценты по кредиту за первый месяц. Отсюда следует, что тело кредита будет уменьшаться, только если si > S0·p/12. Если по кредиту каждый месяц, начиная с первого платить сумму S0·p/12, то кредит не закрыть никогда.

На конец второго месяца по аналогии с первым, уже будет сумма кредита:

А на конец третьего месяца:

Думаю, что трёх месяцев достаточно, чтобы увидеть зависимость и написать общее выражение для любого месяца n:

Второе слагаемое является суммой геометрической прогрессией (b1 = si, q = 1+p/12):

Учитывая геометрическую прогрессию, получаем формулу для расчёта тела кредита на конец любого месяца (при одинаковых ежемесячных платежах si):

Сумма ежемесячного платежа по кредиту (формула была приведена в предыдущем посте) рассчитывается из условия, что на окончания m-ного месяца (последнего) останется нулевая сумма кредита:

Откуда выражаем si:

Теперь переплата по процентам.

За первый месяц будет начислено процентов:

За второй:

За n-ный месяц (сумма от тела кредита, полученного на конец n-1 месяца!):

Куда подставляем нами полученное выражение для si, и после преобразований получим:

А суммарная переплата по процентам за весь кредит (с учётом суммы геометрической прогрессии):

Фух, сложное позади. Идём дальше…


================================

Часть 2. Базовый расчёт

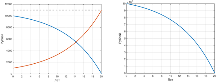
Рассмотрим пример. Берём кредит на 1 млн. рублей под 12% годовых на срок 20 лет (240 месяцев).

Ежемесячный платёж составит si = 11’010,86 рубл., суммарная выплата по кредиту 240×si = 2’642’606’72 рубл., а сумма выплаченных процентов соответственно P = 1’642’606,72 рубл.


График платежей с величиной процентов по кредиту и телом кредита в каждом платеже, так любимый многими, (слева) и график уменьшения тела кредита (справа):

Можно заметить, что график уменьшения тела кредита с точностью до некоторого коэффициента (p/12 = 1% = 0,01) совпадает с графиком платежей по процентам.


Запомнили цифры?

Едем дальше…


================================

Часть 3. Досрочный платёж

А теперь давайте посмотрим, как скажутся дополнительно внесённые 50 тысяч по кредиту в конце пятого года (в 60 месяце).


Так как срок кредиты мы уменьшать не будем, то снизится сумма ежемесячного платежа (на рисунках отмечаю чёрной пунктирной линией).

Ежемесячный платёж с 1 по 60 месяцы будет, как и в базовом расчёте 11’010,86 рубл., а с 61 по 240 – 10’410,78 рублей. Суммарная переплата по кредиту (проценты) составит 1’584’591,59 рублей. Если сравнивать с базовым расчётом, мы сэкономили 58’015,13 рубл.

Графики:

А с учётом внесённых 50 тыс. – заработали 8’015,13 рубл. Ради интереса можно посчитать процентную ставку, чтобы через (240-61+1) месяц у нас 50 тысяч дали доход 8 тыс. с копейками:

Получается, что намного эффективнее вложить эти 50 тысяч в депозит под 4%, чем досрочно заплатить за кредит. Но это только с первого взгляда…


Переходим к четвёртой части, где будем сравнивать потенциальных доход от наших «лишних» 50 тысяч.


================================

Часть 4. Так что выгоднее?

Сравнивать имеет смысл только для одинаковых условий. Основное: в каждой схеме считаем деньги на срок окончания базового кредита, т.е. через 240 месяцев! Условие второе – у нас каждый месяц в течение всего срока кредита есть сумма, соответствующая ежемесячному платежу по базовому расчёту, которую мы можем использовать на кредит или депозит.


Схема 1) Досрочно по кредиту платить не выгодно. Кладём 50 тыс на депозит и смотрим сколько будет на конец срока (процентную ставку по депозиту обозначим pд):

Схема 2) Платим досрочно 50 тыс. Тогда начиная со следующего месяца у нас появляется небольшая сумма d2 = 11’010,86 - 10’410,78 = 600,08 рубл., которую мы можем каждый оставшийся месяц кредита класть на вклад. На конец срока у нас будет (с учётом процентов по депозиту):

Схема 3) Платим досрочно 50 тыс. Тогда уже в 61 месяце у нас появляется небольшая сумма d3 = 11’010,86 - 10’410,78 = 600,08 рубл., которую мы также используем для уменьшения тела кредита. Это приводит к новому значению (меньшему) ежемесячного платежа в 62 месяце. Новую оставшуюся сумму в 62 месяце опять вносим в счёт погашения тела кредита и т.д. А когда кредит закончится, а закроем мы его таким образом раньше, чем на 240 месяц, мы наши 11’010,86 рублей в месяц будем класть в депозит под процент pд.


Уж простите, но выводить аналитическую формулу для данной схемы мне было очень лень, поэтому ниже пойдут графики с результатами численных расчётов.


А пусть у нас будет ставка в банке по депозиту такая же, как и по кредиту. Знаю, что такого не бывает, а вдруг? Тогда график увеличения депозита по месяцам для трёх схем:

Интересно, да? Получается, что если ставка по депозиту и ставка по кредиту равны, то нет разницы гасить кредит досрочно или класть «лишние» деньги на депозит.

А что, если взнос делать на через 5 лет, а через 15? Результат для одинаковой ставки:

Масштаб по оси Х изменил, чтобы было лучше видно. Опять всё так же, как и в случае досрочного платежа в конце 5 года: к моменту конца кредита все три схемы дают одинаковый результат.


А теперь более реальный случай. Ставка по депозиту на 2% меньше ставки по кредиту (12% по кредиту и 10% годовых по депозиту). Результаты для досрочного платежа в конце 5 (60 месяц) и 15 (180 месяц) на левом и правом рисунках соответственно:

В обоих случаях с платежом в конце 5 года или 15 выигрывает схема 3, когда деньги дополнительно вносим в счёт погашения тела кредита до тех пор, пока не закроем его полностью, а потом начинаем откладывать ежемесячный платёж на депозит.


Конечно, чем раньше будет досрочный платёж, тем лучше. Для нашего варианта посчитал также экономию (а сэкономил – считай заработал!) в зависимости от момента внесения 50 тыс.:

Как видим, третья схема в любом случае самая выигрышная.


================================

================================

Выводы

Чтобы ни говорил в банке менеджер по кредитам или ваш знакомый, знайте, чем быстрее Вы закроете кредит, тем больше Вы сэкономите денег! Вкладывать деньги в депозит (облигации, ОФЗ и т.п.) стоит только в одном случае: когда ставка по депозиту выше ставки по кредиту! И это без учёта страховки жизни / недвижимости в течение срока кредита, которая тоже стоит денег!


Все умозаключения верны для условий РФ, где возможны досрочные платежи по ипотеке без дополнительных санкций и ограничений.

================================

================================

Показать полностью 22
11

Когда и нужно ли вязать собаку?

Уважаемые собаководы!
Собачником я никогда не был(а как оказалось очень зря). Но в декабре 2018 года мы купили прекрасную девочку шпица. Пусть многие говорят что мелкие собаки глупые, брехучие и вообще не собаки. Но наверное это не о шпицах. Иногда поражаюсь как в этом маленьком существе столько ума, ласки и доброты.

Как я и говорил я не собачник. Опыта нет вообще. Конечно же с содержанием разобрался, но так как девочка, рано или поздно возникает вопрос вязать или не вязать? Обязательно ли? Нужно ли? Когда? Ей в октябре исполняется 2 года. Сегодня началась 3-я за её жизнь течка. Поэтому и возник этот вопрос. Когда именно её вести к парню? И  нужно ли это самой собаке? Буду рад услышать Ваши советы
Ну и конечно же фото нашей красавицы:)

Показать полностью 4

Ялта отдых или.... сервис и плохие родители

Всем привет пишу первый раз и прошу помощи... можно кидать и тапками.
Ситуация такая отдыхаем в Ялте , заселились в гостиницу. Много лестниц и одна из них открытая бордюр для взрослого, сыну 3 года полез на лестницу и его заинтересовал «колокольчик» после чего он жестко свалился получил черепно мозговую травму и перелом руки супруга лежит в больнице. Хозяева гостиницы аргументируют что мы сами виноваты что не смотрели за ребёнком. Каюсь согласен не усмотрел, не успел перехватить . Но разве гостиница не обязана принять меры безопасности? В лестнице достаточно большой проем и интересные висюльки .

Да я понимаю что я плохой отец и мне ничем не лучше чем моему сыну .... хреново ....

Сынок по заключению врача будет впорядке, уже играет и смеется


Ребята прошу помощи , что делать?

29

Прошло 5 суток.Найденыш птенец

Просыпается ровно в 5 утра.С каждым днем пищит все громче.Оперение все больше и больше раскрывается.Голова почти вся уже покрыта ровным слоем.На крылышках на 2/3 примерно,в остальных местах меньше.

Милый трогательный малыш...

Завтра хочу взвесить его

Задумалась о том чтобы поискать в месте его находки гнездо и положить его туда.Очень трудно выкармливать и столько переживаний

Наверное оно где то на земле.Но это дорога между школой и жилыми частными домами...на первый взгляд прошлась сегодня,не увидела никаких подходящих мест.

Все таки это не воробей.они крупнее и клюв другой

Может кто оо уже сможет точнее сказать что же это за птица по нынешнему фото?

Показать полностью 2
Мои подписки
Подписывайтесь на интересные вам теги, сообщества, авторов, волны постов — и читайте свои любимые темы в этой ленте.
Чтобы добавить подписку, нужно авторизоваться.

Отличная работа, все прочитано! Выберите