Горячее
Лучшее
Свежее
Подписки
Сообщества
Блоги
Эксперты
Войти
Забыли пароль?
или продолжите с
Создать аккаунт
Регистрируясь, я даю согласие на обработку данных и условия почтовых рассылок.
или
Восстановление пароля
Восстановление пароля
Получить код в Telegram
Войти с Яндекс ID Войти через VK ID
ПромокодыРаботаКурсыРекламаИгрыПополнение Steam
Пикабу Игры +1000 бесплатных онлайн игр Отправляйся в Скайдом — волшебную страну, парящую высоко в небе среди пушистых облаков! Всё вокруг сияет яркими красками, а в самом сердце этого чудесного мира тебя ждет увлекательная арена, где можно с удовольствием и пользой провести время, собирая ряды из одинаковых элементов.

Скайдом: три в ряд

Три в ряд, Головоломки, Казуальные

Играть

Топ прошлой недели

  • solenakrivetka solenakrivetka 7 постов
  • Animalrescueed Animalrescueed 53 поста
  • ia.panorama ia.panorama 12 постов
Посмотреть весь топ

Лучшие посты недели

Рассылка Пикабу: отправляем самые рейтинговые материалы за 7 дней 🔥

Нажимая «Подписаться», я даю согласие на обработку данных и условия почтовых рассылок.

Спасибо, что подписались!
Пожалуйста, проверьте почту 😊

Помощь Кодекс Пикабу Команда Пикабу Моб. приложение
Правила соцсети О рекомендациях О компании
Промокоды Биг Гик Промокоды Lamoda Промокоды МВидео Промокоды Яндекс Маркет Промокоды Пятерочка Промокоды Aroma Butik Промокоды Яндекс Путешествия Промокоды Яндекс Еда Постила Футбол сегодня
0 просмотренных постов скрыто
14
wmdestroy
Лига Радиолюбителей

Операционный усилитель⁠⁠

3 месяца назад

Стандартный дизайн блок любого электронщика. Используя его даже сильно не задумываешься. Их так много разных! На все случаи жизни! Низковольтные, высокочастотные, точные, малошумящие, мощные, высоковольтные, RtoR. Им уже давно не нужно +/- 15В, коррекцию 0 и частотной характеристики.

Заходишь на AD или TI, а дайте мне павлинов с мавлинами чтобы сделать мою адскую хрень!) Да, пожалуйста, без вопросов!

Эволюция этого прибора происходила более 80 лет. Начиналось все с этого:

Изящно!

Сейчас вот так:

Причем, в корпусе их два. Не говоря уже о бга и флип-чипах.

Сигнальную электронику уже давно не делают на транзисторах. Сложно, громоздко, дорого. Гуру транзисторной схемотехники считаются мостодонтами. Там все нужно считать, подбирать, учитывать разброс параметров, температурную нестабильность.

Все уже придумано и продается в ленте для автоматического монтажа за копейки.

Показать полностью 3
Электроника Усилитель Лампа Операционный усилитель
27
8
sergsv1

Некоторые тонкости связанные с Операционным Усилителем о которых желательно бы узнать ⁠⁠

9 месяцев назад

Нелинейность Операционных Усилителей .

Всех приветствую

Хочу подкинуть вам интересный вопрос для дискуссии. Есть вопрос об не инвертирующием операционном усилителе. Линейность его работы.

Четыре одинаковых схемы. Коэффициенту усиления ОУ = 10

Отличаются только входным напряжением. 1 mV, 5 mV, 10 mV и 100 mV

Некоторые тонкости связанные с Операционным Усилителем о которых желательно бы узнать

На измерительных приборах выходные показания. Я надеюсь что видно большая нелинейность усиления.

Ваши предложения . Каким это решается?

Небольшая подсказка: напряжение смещения или какие у вас ещё есть идеи.

Желательно хотя бы упрощённо рисовать вариант решения.

Информация с https://t.me/c/1892564373/3237

Показать полностью 1
Электроника Операционный усилитель Усилитель Усилитель звука Усилитель сигнала Радиолюбители Радиоэлектроника Радиотехника Радиодетали Радиотехник Telegram (ссылка)
4
6
sergsv1

Один из самых простых способов проверки операционных усилителей⁠⁠

11 месяцев назад

Оказывается для проверки операционных усилителей нужен всего лишь один мультиметр и пару резисторов.

Пример проверки lm358 Но этим способом можно проверять и друзей операционники.

Ссылка на видео : https://t.me/azbuka_radioshem/927

Один из самых простых способов проверки операционных усилителей
Показать полностью 1
Электроника Усилитель Усилитель звука Операционный усилитель Мультиметр Тестер Радиолюбители Радиоэлектроника Радиотехника Радиодетали Схемотехника Telegram (ссылка)
2
68
Giptod
Giptod
Лига Радиолюбителей

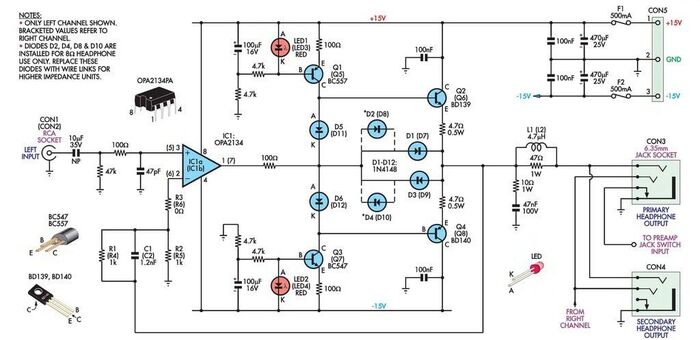
Делать было нечего, паяльник достал я вечером. Усилитель для наушников⁠⁠

1 год назад

В общем собрал я еще один усилитель для наушников. Схема очень известна первый раз опубликована в журнале Silicon Chip 28.11.2005. Оу у меня LME49720 поскольку я уже несколько раз покупал OPA2134, куда-то их клал и теперь не могу найти.

Плата собранного усилителя.

Плата собранного усилителя.

Схема

Схема

1/4

Замеры

Показать полностью 6
[моё] Усилитель звука Наушники Операционный усилитель Транзистор Длиннопост
48
10
sergsv1

Как проверять Операционные Усилители при помощи любого СВЕТОДИОДА ?⁠⁠

1 год назад

Зачем нужно уметь проверять операционный усилитель

Я думаю любой кто занимается радиоэлектроникой хотя бы раз в своей жизни сталкивался с операционным усилителем. И большинство даже не пытаются разобраться что это такое и применяют его к принципу чёрного ящика. Есть два входа, выход, иногда какие-то дополнительные выводы для корректирующих цепей и также выводы питания.

Ну и что это устройство должно выполнять какие-то функции  например усиление сигнала.

Во-первых операционный усилитель может выполнять ещё много других функций. Которых также стоит разобраться и применять их в своей практике. Например такие как интегрирование сигнала или дифференцирование. Или тот же Буферный повторитель. О чём можно узнать перейдя по ссылке: Операционный УСИЛИТЕЛЬ (ОУ) — для чего Замыкают вход с выходом (режим Буфера)

А во вторых тема сегодняшней статьи другая. Многие ещё сталкиваются с такой проблемой. Как проверить операционный усилитель.

Почему собранная вами схема на операционнике не работает. Дело в нем или может в чём-то другом.

Так же кто занимается ремонтом и электроники, тоже я думаю сталкивались с такой проблемой — как проверка операционного усилителя.

Но хотелось бы проверять операционные усилители таким методом чтобы это было очень просто. Например используя тот же мультиметр. Или даже ещё проще например как проверить операционный усилитель при помощи простого светодиода.

Оказывается такие методы существуют, об одном из них сегодня и поговорим в этой статье.

Проверяйте этим методом можно практически любой операционный усилитель. Для этого нам понадобится источник питания можно использовать батарейку или аккумулятор напряжением от 5 вольт и выше. Но чтобы не превысить максимальное напряжение питания вашего операционного усилителя. Лучше всего использовать напряжение от 5 до 10 в.

Также понадобится любой слаботочный светодиод. Каким он будет цветом это неважно. И ограничивающий ток резистор. Сопротивлением от 500 ом до 1 ком.  Вот и все детали которые нам понадобятся.

Схема проверки Операционного Усилителя

Вот вот как всё это выглядит схематически:

Для примера изображён операционный усилитель lm358. В своём корпусе он имеет два отдельных усилителя. И на схеме изображена как раз проверка одного из них. Второй усилитель проверяется аналогично.

Это можно всё делать и навесным монтажом. Но лучше всего собрать на какой-нибудь макетке.

Принцип работы этого метода проверки усилителя

В двух словах принцип такой. Замыкается выход операционного усилителя с инвертирующим входом. К нему и подключается светодиод (Анод) через ограничивающий ток резистор. Второй вывод светодиода (Катод) подключен на минус питания.

Если второй вход (прямой) операционного усилителя остаётся висящим в воздухе. Светодиод будет светиться. Так как в данном случае собрана схема буферного повторителя. Все наводки которые присутствуют на этом входе, даже если он очень короткий, будут полностью повторяться на выходе микросхемы. Что в свою очередь зажжёт светодиод.

Если мы теперь закоротим этот вход операционного усилителя на минусовой провод. На выходе так же будет присутствовать ноль и светодиод погаснет.

Если всё происходит по этому алгоритму. То это говорит о том что ваш операционный усилитель рабочий.

Видео: Как проверять Операционные Усилители при помощи СВЕТОДИОДА ?

Показать полностью 3 1
[моё] Электроника Радиолюбители Радиоэлектроника Радиотехника Радиодетали Светодиоды Операционный усилитель Усилитель Усилитель звука Усилитель сигнала Видео YouTube Длиннопост
0
22
sergsv1

Операционный УСИЛИТЕЛЬ (ОУ) — для чего Замыкают вход с выходом (режим Буфера)⁠⁠

1 год назад

Одна из ситуаций где без Буферного Усилителя не  обойтись

Допустим у вас есть источник какого-либо сигнала с высокоомным выходом. Мало того что сигнал и так слабый. А тут ещё выход высокоомный.

На эту тему Также можно посмотреть видео перейдя по ссылке https://youtu.be/Ke3Wa4Gtue4

или ниже в конце статьи

А нагрузка в свою очередь низкоомная (нагрузкой может даже выступать вход какого-то усилителя)

И давайте попробуем представить как это будет выглядеть схематически.

В сущности у нас получается резистивный делитель из двух резисторов. R1 — выходного резистора нашего источника сигнала (и допустим наш источник сигнала имеет выходное сопротивление 10 кОм)  и R2 резистора нагрузки (а сопротивление нагрузки 1 ком).

Из этой схемы понятно что ослабление напряжения будет происходить в любом случае. Даже если бы резисторы имели одинаковый номинал или в плоть до наоборот R1 < R2.

Давайте подключим осциллограф и посмотрим что происходит с сигналом. Первый щуп осциллографа подключим к выходу генератора (на сам источник сигнала), а второй к нагрузке.

Допустим сигнал у нас звуковой частоты 1 кгц и амплитудой 1 Вольт

На осциллограмме наши два сигнала синий график  это входной сигнал и светло-жёлтый — это то что мы имеем на нагрузке.

Как видно выходной сигнал очень сильно ослаблен.

Как же решить эту проблему.

И вот как раз одним из способов решения и является буферный усилитель.

Вариантов буферных усилителей существует множество. Они могут быть и на лампах, на транзисторах, но нас сейчас интересует буфер на  операционном усилителе.

Коэффициент этого усилителя равен единице.  Но у такого схемного решения есть другие преимущества, которые  которая как раз в нашем случае очень необходимы.

Буферный усилитель напряжения понижает выходное сопротивление источника, в идеале являясь генератором напряжения с нулевым выходным сопротивлением. Выходное напряжение такого усилителя, как правило, равно входному; такие буферные усилители называют повторителями.

И тем более что схема с применением операционного усилителя получается очень простой. Всего лишь нужно замкнуть выход этого усилителя с инвертирующим входом.

Для примера будем использовать самый простой, дешёвый и распространённый усилитель lm358

И вот теперь используя операционный усилитель в режиме Буферного Каскада попробуем решить нашу задачу.

У нас тот же источник сигнала и та же нагрузка. Только теперь разрыв нашей схемы включен буферный каскад.

Для полноты измерений подключим ещё третий щупа с осциллографа.

И вот такую картину мы можем увидеть на нашей осциллограмме. Так как сигналы частично совпадают их лучше разнести на три графика чтобы они не сливались.

И небольшое пояснение

1 осциллограмма — сигнал нашего источника

2 осциллограмма — сигнал на входе операционного усилителя

3 осциллограмма — сигнал на нагрузке

Какие выводы из этого можно сделать:

  • выходной сигнал у нас частично искажён, а точнее искажена его отрицательная полуволна.

  • положительная полуволна полностью повторяет входной сигнал.

Можно сказать что частично мы проблему решили. Но у нас появилась другая проблема — искажение сигнала отрицательной полуволны.

И давайте попробуем разобраться как решить теперь эту проблему.

Имеется несколько вариантов решения. Давайте попробуем разобраться  применив некоторые из них.

Первый вариант решения проблемы искажения сигнала

Сразу же приходит на ум очень простое решение. Наш входной сигнал нужно сместить вверх. То есть добавить ему положительную составляющую. Это также можно сделать различными способами. И один из них подать напряжение смещения.

Я это смещение включу в генераторе источника нашего сигнала. Давайте посмотрим на наши осциллограммы

И теперь все три осциллограммы полностью идентичны, то есть в идеале они должны совпасть. Но это всё в идеале. Как это будет выглядеть на практике?

В какой-нибудь следующих статей, а также видят я соберу реальные схемы и сделаю реальные замеры.

И потом сравним результаты и сделаем выводы.

Второй вариант решения проблемы искажения сигнала

Наша проблема возникла из-за того что мы применили при питании операционного усилителя однополярное питание. Получается что если мы, наш усилитель будем питать от двухполярного источника мы должны решить эту проблему.

Давайте немного изменим схему и опять всё посмотрим на осциллограммах

Как видно из схемы изменения незначительные но требуется ещё один источник питания

Вот конечный результат наших измерений. Как видим наши три идеальных сигнала полностью совпадающих.

Показать полностью 9 1
[моё] Электроника Радиолюбители Радиоэлектроника Радиотехника Радиодетали Усилитель Усилитель звука Усилитель сигнала Усиление Предварительный усилитель Усилители Операционный усилитель Микросхема Видео YouTube Длиннопост
4
75
sergsv1

Усилитель Напряжения с заданным Коэффициентом УСИЛЕНИЯ⁠⁠

2 года назад

Если кому нужен усилитель напряжения. Например для усиления показаний каких-либо датчиков. Также замер допустим напряжение на токовом шунте и т. д.

Я Часто использую схему на операционнике LM358.

Формулы для расчёта также представлены. У меня собран усилитель с коэффициентом усиления 10 Хотя Вы можете рассчитать на нужный для вас коэффициент. На днях постараюсь на эту тему снять видео.

Схема на сколько простая что проще некуда. Операционник и всего лишь два резистора. Вместо резистора R2 лучше поставить подстроечник. На входе также можно поставить резистор например на 1 ком. Не забываем о втором усилителе расположенном в этом же корпусе. Точнее не о самом усилителе, а его не использованных выводах. Их не рекомендуется оставлять не подключенными.

Показать полностью 2
[моё] Электроника Самоделки Усилитель Усилитель сигнала Операционный усилитель Радиолюбители Радиоэлектроника Радиотехника Радиодетали
15
9
Giptod
Giptod
TECHNO BROTHER

Помогите выбрать ОУ⁠⁠

3 года назад

Всем привет.

Посоветуйте ОУ на выход усилителя для наушников. То есть ОУ будет нагружен на наушники, сопротивление нагрузки 32-80 ом. Питание 12 вольт. Сейчас стоит OP275, но хочу попробовать что ни будь другого. Желательно сдвоенный и в корпусе DIP8.

[моё] Усилитель Наушники Операционный усилитель Текст
27
Посты не найдены
О нас
О Пикабу Контакты Реклама Сообщить об ошибке Сообщить о нарушении законодательства Отзывы и предложения Новости Пикабу Мобильное приложение RSS
Информация
Помощь Кодекс Пикабу Команда Пикабу Конфиденциальность Правила соцсети О рекомендациях О компании
Наши проекты
Блоги Работа Промокоды Игры Курсы
Партнёры
Промокоды Биг Гик Промокоды Lamoda Промокоды Мвидео Промокоды Яндекс Маркет Промокоды Пятерочка Промокоды Aroma Butik Промокоды Яндекс Путешествия Промокоды Яндекс Еда Постила Футбол сегодня
На информационном ресурсе Pikabu.ru применяются рекомендательные технологии