Сообщество - Osenilo

Osenilo

18 постов 11 подписчиков

Популярные теги в сообществе:

СТО-5.1. Сложение скоростей по Лоренцу

В безымянном учебном пособии на сайте Института биотехнологии, пищевой
и химической инженерии АлтГТУ использована схема по учебнику Лансберга. Здесь она проста и понятна.

Моральное право на ревизию дает мне следующий пассаж из вышеуказанного:

"Постулаты Эйнштейна" увидели свет в 1905-том так-то

"Постулаты Эйнштейна" увидели свет в 1905-том так-то

Вот тоже хорошая фраза

Из преобразования следует физика...

Из преобразования следует физика...

.., - в этом весь эйштенизм. Причём не просто следует, а должна! Ребята, физика ничего не брала у вас, это вы со своими лауреатами путаете.

Однако из-за того, что оппонент местами глуп, и даже не отдельными местами, а в самих своих основах, не следует наша правота.

Поэтому посмотрим на самое начало, из-за чего сыр-бор.

Эти формулы позволяют рассчитать координаты х`, у`, z`, t` некоторого события в системе k, если известны его координаты х, y, z, t в системе K.

Это как бы определение. Ваше определение, вы его дали. Давайте его придерживаться. А не вот это вот всё :)))

Прямое преобразование, отсюда, из неподвижности, туда

Прямое преобразование, отсюда, из неподвижности, туда

... и обратное, из летящего - сюда, к дубу

... и обратное, из летящего - сюда, к дубу

Вы когда-нибудь задумывались, что значит буковка v в этих формулах? А я вам скажу, это скорость подвижной системы относительно неподвижной. Относительная (относительно друг к другу) скорость начал координат. И эти две принимаются равными друг другу с самого начала. На этом основана вся ваша "логика".

Так, извиняюсь, какого хера вы городите, когда начинаете эти скорости "преобразовывать"?

Ах, конечно! Я ничего не понимаю! Эта, взаимно относительная скорость координат постоянна! Как скорость света, только меньше. А преобразовывается скорость чего-то летящего из скорости полёта в одной системе в скорость полёта в другой системе!

Да? Подписываетесь? Уверены, что я правильно понял и предал тексту ваши убеждения?

Хорошо, тогда мы с вами идём к вам.

Показать полностью 5

СТО-5. И всё-таки нельзя оставлять за спиной сложение скоростей по Лоренцу

Для упрощения картинки пусть в начальный момент начало координат обоих ИС совмещены. Там же и третье тело, летящая шашка, скорость которой относительно неподвижной ИС (ИС-1) нам надо выразить через скорость подвижной (ИС-2) относительно ИС-1 V и через скорость шашки относительно ИС-2 U.

Буквой b обозначаем Лоренц-фактор.

Все это делаем в одном измерении, вдоль оси X.

В момент времени t0 (здесь t0 - время в ИС-1, прошедшее с начала движения ИС-2 и шашки из точки совмещения начал координат) ИС-1 начало координат ИС-2 имеет координату x0 в ИС-1.

Это значит, что в ИС-2 ее начало координат сместилось от начала координат ИС-1 на величину x1, то есть на x0, умноженную на Лоренц-фактор (здравствуй, релятивистское сокращение длины):

Этому знаменательному событию соответствует время t1 в системе ИС-2 (здравствуй, релятивистское сокращение времени):

За время t1 шашка отлетела от начала координат ИС-2 на расстояние x2:

Учитывая смещение самого начала координат ИС-2, то есть x1, смещение шашки от исходной точки совмещения всего в начале движения x3 составит сумма x1 и x2

В этой формуле отображено смещение шашки от начальной точки совмещения в ИС-2.

Всё, что теперь надо сделать, это преобразовать координату шашки из ИС-2 в ИС-1. Формулы Лоренца созданы для этого!

Но сначала придадим ей более читаемый вид. Вообще, мне, как уже настоящему пикабушнику(!)

...пора бы уже научиться работать с каким-нибудь формульным редактором.

Учитывая

и раскрывая Лоренц-фактор, получаем выражение для скорости шашки W в неподвижной ИС-1:

Дико извиняюсь. Это мы всё еще в ИС-2. А надо в ИС-1. Но сегодня всё равно - всё. До завтра.

Извините еще раз, недосмотрел.

Итак, вот эту длину из ИС-2 нам надо перевести в ИС-1, как завещал товарищ Лоренц

Нет ничего проще

Хш - это координата в ИС-1, соответствующая пройденному шашкой пути в ИС-2.

Хотя знак перед вторым членом надо все-таки оставить минус. Мы ведь сейчас используем преобразование из ИС-2, которая тем самым становится условно неподвижной, верно? А ИС-1 относительно ИС-2 в это время движется, и длины там должны сокращаться. Да, конечно. Надо было это до утра отложить.

Как-то так. Интересно, что Лоренц-фактор теперь у нас будет в квадрате, но при последнем члене все-таки корень останется. Дальше понятно, что делать?

Подставляем Х3, делим на t0, получаем скорость. И эта версия всё равно не будет той, что придумал Эйнштейн.

Проверяйте :))))))))

А я, пожалуй, на этом завершу погружение туда, куда погружаться мне вовсе не хотелось.

То есть, картинка получается такая. Есть два "постулата". И есть формулы Лоренца, которые Эйнштейны как бы вывели, но не вывели. Фактически, это тоже постулаты. И они должны применяться вместе с постулатом постоянства Це. А то эти ребята когда надо - Лоренц, когда надо - Це, а когда надо - вместе, но не всегда. Очень удобно.

И, как только что видели, преобразование скоростей - это тоже выдумка. Постулат.

Любой, кому это интересно, может проверить мои выкладки. Если очень интересно, посмотрите сами, как это у Эйнштейнов, Планка, Борна, Лансберга, им же несть числа.

Резюме? Пожалуйста. Теория относительности - фейк. От начала до конца. Зачем и почему - это уже пойдёт ядерная конспирология, на любителя.

За сим серия постов на Пикабу объявляется законченной.

ПС: окончание вывода всё-таки напишу здесь. Но не сейчас.

==================================================================================

Чтоб два раза не бегать, формула по версии четы Эйнштейнов:

Разница на лице. Но! мой вывод вы видели. Можете оспорить. Вывод Эйнштейна или Лансберга... но вы же не станете с ними спорить, верно?

Ладно, согласен. За Эйнштейна говорить не будем, нет у него никакого вывода. Но поймать за руку Лансберга, а если найдётся еще какой-нибудь вывод, то и его, все-таки лучше сделать это.

Но это уже - в следующий раз. Оставайтесь с нами!

Показать полностью 14

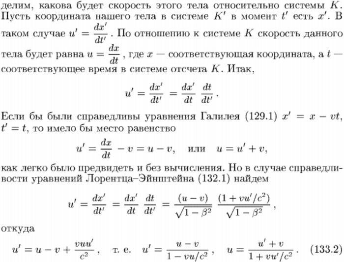
СТО-4. Сложение скоростей

Итак

Есть неподвижная K, в ней движется k со скоростью v, вдоль Х. Оси, надо полагать, параллельны.

В k в свою очередь движется точка, по ξ (Х) и η (Y), с постоянными скоростями.

Z тождественна нулю, это хорошо. Потому что понятно :) Для остального скопируем сюда «формулы преобразования» из третьего параграфа.

Ага. Вряд ли это специальная хитрость, но как минимум небрежность. Неуважение к читателю - точно.

В третьем параграфе авторы представили одномерное преобразование. А здесь отправили нашу шашку в двумерное путешествие.

И где преобразование для времени? Или оно нам тут не надо? Что куда они здесь подставляли?

Хочу ли я в этом разбираться? Нет, конечно. Но стоит хотя бы попытаться реконструировать ход мысли патентованных «гениев». Загнавших на более чем столетие откровенную халтуру в сокровищницу «научной»  как бы мысли.

Ладно, хоть Z они не впихнули в этот свой... учоный труд.

Нет. Не хочу.

Гениальность? Ну, ну. Своих студентов вы бы гоняли за подобное столько времени, сколько им понадобилось бы, чтобы хоть чуть-чуть вас начать уважать.

Попробовать свои силы в предложенном авторами жанре? Согласно своим представлениям о том, как это могло бы быть, если играть по предложенным правилом (тем правилам, что в параграфе 3)

По Галилею получим X(t) = (Wξ + U) * t

....

Нет, это выше моих сил. Для очистки совести посмотрим как это у великих последователей гения... Лансберг? Почему нет... Итак, Лансберг, «Оптика»

Походу проблемы с этим были не только у меня :) Лансберг, конечно, молодец. Его фокус сразу не разглядишь, это где-то здесь

Но у основоположника этого мы не находим, как бы ни старались, а следить ещё и за ловкостью рук Лансберга, это уже перебор.

На самом деле наша цель была - увидеть конечную формулу и легенду для буковок. Безотносительно к тому, как это было получено. Нам нужны были их формулы, и мы их получили. Всё.

У Эйнштейнов

У Лансберга

Что эти буковки значат, смотрим у Лансберга:

Речь идет о телах. О скорости тел.

И - па-бам! - Лансберг тут же, не сходя с места, объясняет нам опыт Физо.

Если честно, то этим я хотел заняться в конце темы, и по первоисточнику. Но Лансберг решил за меня. Читаем...

В чём тут подвох, мы будем разбираться в следующий раз. Оставайтесь с нами.

Показать полностью 11

СТО-3. Что складываем?

Прежде чем погрузиться в мир сложения исследуемого манускрипта, отметим заинтересованность в теме, которую проявили гг офицеры. Еще бы! Вот едет их тележка.... или даже космический аппарат на орбите... вы же не думаете, что они просто так в вышибалочку тренируются?

Так вот. Гг Офицеры придумали приклеить маленькую пиу-пиу к шашке. А мне вернули тот экземпляр, что я им подсунул в начале статьи (фэнтези, конечно). Теперь у нас для сложения пиу-пиу есть четыре объекта: 1. я стою на платформе; 2. г офицер отправляет в полёт шашку, тоже жмёт пиу-пиу; 3. автоматическое пиу-пиу, приклеенное к шашке; 4 собственно мишень, она без своего пиу-пиу, а напрасно, сигнал свой-чужой тоже нужен. А ведь еще надо учитывать собственную скорость эфира как светоносной среды. А это акустика+газодинамика+гидродинамика, то есть эфиродинамика, как завещал доброй памяти Владимир Акимович и практиковал Юрий Михайлович. Но гг офицеры тут - чисто фэнтезийные персонажи, если вы понимаете, что я хочу сказать.

А вот по теории Эйнштейна, ни одна из этих пиу-пиу ни в каком сложении скоростей не участвует. Потому что что? Правильно. Потому что по второму постулату скорость пиу-пиу от любого источника является константой относительно любого объекта. И складывать Це с чем-либо ещё теория прямо и недвусмысленно запрещает. Чем безусловно подрывает обороноспособность, если вы понимаете, о чём я.

Поэтому единственная задача, которая может быть поставлена в рамках СТО - это найти скорость летящей шашки относительно меня на платформе, если известна скорость тележки относительно меня и скорость шашки относительно тележки с неподвижно стоящим на ней г офицером.

Еще раз, для закрепления: это единственная задача для СТО.

Такова препозиция. А что там Эйнштейны написали, это мы сейчас посмотрим. Погнали!

Оставайтесь с нами, поскольку погнали мы в следующем посте.

Показать полностью
4

СТО-2. Преобразования Лоренца

Во первых строках давайте отметим тот факт, что в теории Эйнштейна преобразования называются по имени Лоренца исключительно в силу их записи, одной и той же. То есть, по виду эти формулы одинаковы, но смысл каждый из авторов в них вкладывал свой.

Начнём с Лоренца.

Хендрик Антон Лоренц

Не легко жить с чужой теорией с твоими формулами

Не легко жить с чужой теорией с твоими формулами

Рассказ о его, Лоренца, преобразованиях начинают с того, что его целью было получить преобразования, относительно которых ковариантны уравнения Максвелла (то есть не меняют законы электродинамики, ... или форму записи уравнений Максвелла, если угодно). Далее...

На основании нескольких естественных предположений (основным из которых является предположение о существовании принципиально максимальной скорости распространения взаимодействий) можно показать, что при смене ИСО должна сохраняться величина...

...называемая интервалом. Из этой теоремы напрямую следует общий вид преобразований Лоренца,

Мы пропустили здесь пару шагов, для нас важна логика: ковариантность Максвелла как цель, интервал и формулы с лоренц-фактором.

Всё не так у Эйнштейна, он их выводит путём как бы «физических» рассуждений:

Здесь скрыта «маленькая» тонкость. Между «должно» и «существовать» Эйнштейны забыли вставить «по нашему второму постулату». Потому что тау-1 равна среднему между тау-0 и тау-3 только в том случае, если путь «туда» равен пути «обратно» либо для неподвижной, либо подвижной (тау - это время в подвижной ИС), но только при работающем втором постулате. (Это, замечу, если не учитывать собственные движения эфира).

Следом при указанном выводе авторы пишут прелюбопытнейшую фразу:

Смешно так-то... Оказывается, "относительно" скорость света таки можно складывать по Галилею... Надо только всего лишь измерять в неподвижной системе скорость света относительно подвижной. Но мы не посмеяться здесь. Нам просто надо пройтись по логике авторов. В смысле не насмешками пройтись, а просто пройтись. Чтобы знать, где здесь что.

Поэтому просто фиксируем результат "вывода" по Эйнштейну на основе его же "постулата":

Резюме. Путем невинного трюка с применением постулата и одновременным применением запрещенного тем же постулатом сложения скоростей по Галилею, авторы таки получили формулы несчастного Лоренца. И это - всё, что нам надо знать на текущий момент.

Тау и епсилон, т.е. время и координата в подвижной системе выражены через t, x и относительную скорость систем формулами Лоренца. Что именно пришлось исполнить в процессе - не есть ни предмет нашего интереса, ни наших насмешек.

А что дальше? А дальше - сложение скоростей. Нам нужна именно эта формула и что конкретно означают каждая буковка в ней. И это мы отложим на следующий выпуск. Оставайтесь с нами!

Показать полностью 6

СТО-1. Два постулата

«Теорией относительности» это назвал не Эйнштейн, кто-то другой. Но основным источником знания об этом всё так же остаётся статья от 1905-го года. И мы не станем здесь разбираться, кто же её написал, Эйнштейн или его первая жена.

Нам важно, что она состоит из четырёх «постулатов» и следствий из них.

Вот это и есть предмет нашего исследования. В конце концов, определённо нужен текст, на который можно просто сослаться, не вступая в бесполезные дискуссии.

Итак, постулат первый.

На гладкой железной дороге стоит открытая железнодорожная платформа. На ней за шахматным столиком расположились два офицера в ожидании отправления. На столике, как полагается, шахматная доска, а на доске - две шашки. Гг офицеры играют в вышибалочку.

Играют вдвоем на обычной клетчатой доске, для шашек или шахмат. Если у вас доска складная, то лучше перевернуть ее на 90 градусов, чтобы шашки не запинались о стык посередине. Первыми наступают белые (определите свои цвета с помощью жеребьевки или считалки).

Сыграть предстоит несколько раундов: от 7 и более. Противники ставят по 8 шашек своего цвета в один ряд перед собой. Первый раунд начинается с крайних рядов доски, а в следующем победитель двигает свои шашки на ряд вперед, сокращая тем самым расстояние до своего соперника.

По механике игра напоминает смесь бильярда, боулинга и вышибал. Ваша задача – щелкать по своим шашкам так, чтобы они сбивали шашки противника с поля.

Возможны два варианта. Либо гг офицеры сидят поперек платформы, либо вдоль. От этого зависит, как будет двигаться боевая шашка, вдоль путей по ходу движения или же поперёк. Принципиальной разницы нет. Будем демократичны, пусть гг офицеры находятся в равных условиях, и оба сидят боком к направлению движения.

До отправления гг офицеры успели обменяться ударами, и убедились, что шашки скользят по доске ровно в цель.

В момент начала движения случился казус. Шашка как раз была щёлкнута, но доска под ней, вместе  с шашкой-целью, поехала, и получился промах.

Гг офицеры выждали, пока машинист паровоза наберёт скорость, и платформа покатится равномерно и прямолинейно. Игра наладилась, хотя поначалу шашки сдувало встречным потоком воздуха. Но гг офицеры догадались пригласить к столику даму с зонтиком. Дама села спиной по ходу движения, раскрыла зонтик, и таким образом движение воздуха больше не мешало правильному прицелу.

Надеюсь, в этой притче понятно всё. И идея равномерного прямолинейного движения, и понятие об инерции, и роль воздуха, как среды в которой движется шашка.

Если мы рассадим гг офицеров по ходу поезда, дама с зонтиком соответственно будет держать свой зонтик за спиной одного из них, то изменится угол между движением шашки и потоком воздуха. Шашка будет не «попал-промазал», но «долетел-недолетел-перелетел».

А теперь - внимание! - поток воздуха может быть не только от того, что паровоз везет платформу. У воздуха могут быть свои ветры. А ещё прямолинейное набегание может измениться из-за проходящего мимо столика другого г офицера. Или  вообще, поедем в подземном туннеле.

В общем, получается сложная механистическая картина.

Теперь мы предложим гг офицерам отложить шашки и поиграть в пиу-пиу. В этой игре надо посылать в мишень световые импульсы.

Что изменилось на доске? Паровоз с платформой, гг офицеры и дама - те же самые. Вместо шашки летит световой импульс. Вместо воздуха теперь эфир.

Изменилось то, что г офицер теперь распоряжается только направлением снаряда, но не может задать ему начальную скорость. А так, всё, как было, подобно полёту шашки над доской, на скорость импульса света, удаляющегося от стрелка, влияет эфирный ветер. Ветер этот, как и прежде вызван движением паровоза, создающим набегающий поток. Кроме того, у ветра могут быть собственные, не связанные с паровозом, скорости. И на эту скорость в общем случае влияют проходящие гг офицеры, и, конечно, дама с её зонтиком.

Поэтому лично у нас не вызывает никакого отторжения предложенный четой Эйнштейнов (первый) постулат:

Несколько проще это выглядит так: «Законы природы одинаковы во всех системах координат, движущихся прямолинейно и равномерно друг относительно друга».

Или даже так:  «Первый постулат — принцип относительности».

На мой взгляд, тут всё нормально с законами природы.

Но чету Эйнштейнов это не устраивает.

Поэтому тут же вводится второй постулат.

Это жостко... Но для чего же ещё и нужны толкователи? Обратимся...

«Второй постулат: свет распространяется в вакууме с определённой скоростью с, не зависящей от скорости источника или наблюдателя.»

Ну, вот теперь, всё понятно, верно?  Не надо возвращаться, разбираться с первым параграфом (это не легко, просто поверьте). Как ни двигайся мишень, как ни двигайся стрелок, если в тебя попали, то прилетело тебе всегда с одной и той же скоростью.

ПС: отметим, что толкователи добавили к основоположнику слово "в вакууме". Это - не спроста, и мы, Иншалла, ещё доберёмся до причины.

Постулирование постоянства скорости света

В прошлом люди были определённо простодушнее. Поэтому постулировать это они просто так не могли, даже академик А. И. Китайгородский.

«На первый взгляд принцип постоянства скорости света противоречит «здравому смыслу». Поэтому желательно, прежде чем мы начнём выводить следствия из теории относительности, указать непосредственные опытные доказательства его справедливости».

А. И. Китайгородский. Введение в физику. — М., 1959.

И на первый, и на второй...

В самом деле, вот мы (наблюдатели) стоим. Неподвижно где-нибудь на земле. Для верности ухватились рукой за близрастущий дуб. И смотрим какой-нибудь луч света. Он определённо имеет какую-то скорость прямо в наш глаз. И вот мы отпускаем дуб (это наша точка отсчёта) и начинаем идти навстречу этому лучу. И - па-бам! - скорость луча к нам в глаз от этого не меняется! Нормальный вопрос: откуда этот луч узнал, что мы пошли к нему навстречу, и он (совершенно синхронно!) притормозил, чтобы из своей первоначальной скорости вычесть ту скорость, которую мы своим естествоиспытательским шагом вознамерились ему добавить?

Но мы не пойдём на поводу у Китайгородского. Нашей целью в настоящем не является исследования опытов! Наша цель - рассмотреть собственно статью от 1905 года. И только. До опытов мы ещё доберёмся. Потом. Иншалла!

Заметим, что во втором постулате уже не требуется равномерного и прямолинейного движения. При любом движении, хоть мы беги, хоть прыгай от нашего дуба, луч света как приходил к нам в глаз, так и будет приходить ровно с той же скоростью.

В самом деле, любая кривизна или прямолинейное ускорение всегда разбивается на два и более прямолинейных равномерных элементарных кусочка, в каждом из которых скорость света постоянная и равна себе самой в любом другом кусочке. Так что городить огород с инерциальными системами - явное излишество. Да и ладно.

Преобразования Лоренца в некоторых трудах называют третьим и четвертым постулатами.

За что их так-то? А вот это мы отложим на следующий выпуск. Оставайтесь с нами!

Показать полностью 2

Памяти Владимира Акимовича Ацюковского, с глубоким уважением к Юрию Михайловичу Галаеву

У Ацюковского много текстов, и я просто не мог прочитать их все.

Из того, что видел, его заслуга перед... ну, Родиной, если так можно выразиться, в популяризации результатов 46-летних (!!!) плясок вокруг интерферометра Майкельсона. Он буквально прорвал кокон умолчания, сплетенный борцунами за свою академию при поддержке тёмных сил.

С моей сиюминутной точки зрения, ценность его трудов еще и в том, что они попались в руки Галаеву Юрию Михайловичу.

А так, да. Совсем не трудно пропускать при чтении что-то о "диалектическом материализме", цитаты Энгельса, вот это вот всё.

Импонирует, что свои взгляды на природу эфира он ничуть не абсолютизирует, постоянно, даже чрезмерно, указывая, что все это надо еще уточнять и дорабатывать.

В общем, мир праху твоему, Владимир Акимович.

Галаев:

Выполнена экспериментальная проверка гипотезы о существовании в природе эфира – материальной среды, ответственной за распространение электромагнитных волн.

Предложен и реализован новый оптический метод первого порядка для измерений скорости движения эфира и кинематической вязкости эфира.

Вычислено значение кинематической вязкости эфира. Получены статистически значимые результаты измерений. Измерены: скорость эфирного ветра, кинематическая вязкость эфира, зависимость скорости эфирного ветра от времени звездных суток, зависимость скорости эфирного ветра от высоты над земной поверхностью.

Результаты исследования сопоставлены с положительными итогами экспериментальных работ, выполненных различными авторами с целью проверки гипотезы о существовании в природе такой материальной среды как эфир. Показаны наблюдаемость, воспроизводимость и повторяемость эффектов эфирного ветра в экспериментах, выполненных в различных географических условиях с помощью различных методов измерений и в различных диапазонах электромагнитных волн.

Результаты работы не противоречат положениям исходной гипотезы и могут рассматриваться, как экспериментальное подтверждение представлений о существовании в природе эфира – материальной среды, ответственной за распространение электромагнитных волн.

Разумеется, я не мог не попытаться это повторить. И вот что получилось. На видео-трансляции в ютубе "эффект Галаева" на канале представлено типичное поведение полосок при повороте стола интерферометра на 180 градусов.

(Видео-материалы (трансляции, отдельные файлы) собраны на ютубе в плейлисте "Ловим эфирный ветер")

Если к обработке кадров привлечь графический редактор, то получить можно следующее. 00 - исходное положение стола; 15 секунда - развернули стол, стоим; 42 секунда - стоим; 2:42 - и стоим.

После обработки движение становится вполне очевидным

Сразу после поворота начинается смещение в одну сторону, спустя некоторое время - в обратную, со стабилизацией в новом положении.

Повторю, это типичное поведение - для моего устройства, в квартире из железобетонных изделий, в городской застройке. В спокойную безветренную, теплую (жаркое лето 2024) погоду. На закате и восходе вероятность поймать шевеление полосок заметно выше. А так - не всегда. Ветер...

Галаев Ю.М. Эффекты эфирного ветра в опытах по распространению радиоволн // Радиофизика и элеконика.– Харьков: Институт радиофизики и электроники НАН Украины, 2000.-Т.5, №1.- С.119132.Галаев Ю.М. Эфирный ветер. Эксперимент в диапазоне радиоволн.- Жуковский: Петит, 2000.- 44 с.Galaev Yu.M. Etheral wind in experience of millimetric radiowaves propagation // Spacetime & Substance.- Kharkov: Research and Technological Institute of Transcription, Translation and Replication.- 2001.- Vol.2, No.5(10).- P.211225.

Для тех, кому совсем уж лень что-нибудь найти и почитать.

Галаев сделал простейший (по схеме) интерферометр и одел один луч в полую трубу. Все.

По "теории относительности" это не должно привести ни к какому эффекту.

По теории неподвижного и всепроникающего эфира это не должно привести ни к какому эффекту.

Nota bene: я не очень хорошо понимаю, как в головах вполне уважаемых ученых могла жить эта теория - неподвижности и абсолютной проницаемости - после опыта Физо, 1851 год

А вот самостоятельное, независимое движение частей эфира, его взаимодействие с веществом на уровне (частичной) непроницаемости - это то самое, что и обнаружено (Галаевым), и подтверждено (мной).

Как бы успех. Для меня - очевиден. Я его получил своими руками. Кому все равно, тому все равно. Кто готов поверить выложенным здесь текстам и на ютюбе - видосикам, тому хорошо. Просто уже потому хорошо, что их мозг теперь избавлен от большого такого... куска полимера.

Но! Но гг и дамы присяжные заседатели!

Хочется-то всего и сразу. Вот почему Галаев не стал развивать тему? А ответ очень прост: а кому это надо... или хотя бы интересно. Ну, физика, ну и что? Пусть физики этим и занимаются. А про физиков все более-менее ясно. Осталось подождать, когда РФ переведет их на самоокупаемость. Вместе с театрами "варьете" и синематографом.

В общем-то, что сказать лицам, принимающим решения, нашлось бы. На самом деле много чего есть, и это не только фундаментальные, космологические проблемы. Вполне практические направления, с весьма вероятным полезным выхлопом.

Но подобным сериозным людям представленного материала явно будет недостаточно.

---

Какие тут видны недостатки? Ну, во-первых, полполоски туда, полполоски сюда, это вообще не убедительно. Скептик с ехидной улыбочкой скажет "температурный дрейф", и ффсёо, хрен ты ему что докажешь.

Такое опровергается только статистикой. Много-много серий измерений с трубой и без трубы. Желательно вообще одновременно. На что, собственно, Миллер и потратил свои лучшие годы. А Галаеву это надо? А мне?

Вторая проблема не так очевидна, но утомляет не хуже тупого набивания статистик.

Вы, конечно, видели "рыбаков", сидящих вокруг какой-нибудь лужи с удочками, и неотрывно пялящихся на поплавок. Так вот, я во время этой работы находил себя весьма похожим на них. Поплавок - это полоски. Как они связаны с пробегом двух лучей по их оптическому пути - примерно понятно. Как рыбакам понятна логическая цепочка червячок-крючок-закинул-жди, что-то должно клюнуть. Рыба-то хоть в этой луже есть? Пока не поймаешь, не узнаешь. А поймаешь, как узнаешь, что это - рыба? Теоретически - да.

И вот начинается. Температурный дрейф... Вроде бы нет. Не должно. Плывут полоски от каждого чиха. Увеличиваем жесткость конструкции. Во время поворота паразитные отклонения туда-сюда. Укрепляем стойки зеркал. Все, добились того, что полоски стоят. Они и стоят. И стоят... И стоят... О! Пошли! Куда пошли? Почему пошли?

Добиться хоть какого-то упорядоченного повторяемого результата, того что представлен на видосике и фотках выше, причем как-то совпадающего с тем, что написал Галаев, было не просто.

Ну, вот добились. И что? Ну, вот теория. Эфиродинамика там, то да сё. Ок, теория - это хорошо. А на чем она основана? Ну, вот полоски... Да? Очень хорошо. Только не кажется ли вам, уважаемый, что вы ссылаетесь на теорию, которую сами же и подтверждаете?

Возвращаясь к рыбакам: "Дык клюёт же!". Что клюёт? Это ты, брат, за корягу зацепился (скептик).

Помните (читали?) Козьму Пруткова? "Щелкни кобылу в нос - она махнет хвостом". Вот что нам надо. Очевидность причинно-следственной связи.

Никто не спорит, что полоски бегут, когда разность фазового набега лучей изменяется. Никто даже не будет спорить с тем, что в нашей трансляции полоски действительно бегут так, как показывает камера.

Весь вопрос в том, отчего они бегут. По какой причине.

Мы сидим на берегу лужи, смотрим - поплавок зашевелился. Ага! поклевка! Нет, дорогой, это всего лишь зашевелился поплавок.

UPT на следующий день

Три К просмотров, по одному плюсику на К. Нет, я точно знаю, что абсолютному большинству по барабану это вот всё. Но я же искал сообщество НЕ-эйштенистов. И ни одного камента. Это я не жалуюсь :)

Это фиксация положения вещей. Показатель, между прочим, почему всё так.

В МГУ есть тусовка как бы "профессоров", обсуждающих "альтернативщину". Хорошо тут то, что не всё в этом мире пока "борьба со лженаукой". Но вы знаете, посмотрел я пару видосиков с той тусовки. Грустно как-то. И больше не стал смотреть.

Показать полностью 2
77

Сведение уравнений Максвелла к механике

Недавно у меня получилось весьма простыми методами свести уравнения Максвелла, которые в рамках современного научного консенсуса являются безусловно немеханическим явлением, к уравнению Эйлера для механики жидкости.

Из приведённых выражений так или иначе следует, что электромагнетизм можно описать вполне конкретными течениями некой субатомной среды. Я в литературе не нашёл подобных материалов. Потому прошу широкую аудиторию Пикабу подсказать, есть ли такие материалы и насколько эти результаты могут быть интересны с научной точки зрения?

Сведение уравнений Максвелла к механике

В свете полученных данных становится прозрачным физический смысл скалярного и векторного потенциалов, векторов электрической и магнитной индукции и напряжённостей. А показатель диэлектрической постоянной становится аналогом плотности субатомной среды, как это было в работах Френеля. Наблюдается явная преемственность с трудами классиков, как Максвелл, Фарадей и многих других.

Показать полностью 1
Отличная работа, все прочитано!