Усилитель c печатной платой в форме гитары
Пусть заголовок вас не удивляет, потому что усилитель действительно выглядит как гитара. Это не проект уровня «супер гитарный усилитель», а скорее сувенир с забавной формой печатной платы, который в отличии от примитивных значков несет полезную функциональную нагрузку.
🚩 Источник паблик HobbyElectronics
⭐ В середине статьи есть ссылки на проекты в easyEda
Схемотехнически это довольно примитивный и обыденный усилитель на маломощном однокристальном усилителе звука LM386.
Плюсы использования LM386
✅ Минимум подключаемых наружных компонентов
✅ Широкий диапазон питания: от 4 до 12 В или от 5 до 18 В
✅ Низкий потребляемый ток: 4 мА
✅ Низкий коэффициент искажений: 0.2%
✅ Усиление по напряжению от 20 до 200
На этот раз мы тоже занимаемся копированием очередного пропритарного дизайна, и подготовили одноканальную и двухканальные версии.
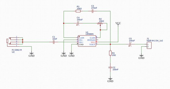
Одноканальная версия скопирована с проекта неизвестного индийского блоггера, и не отличается от референсного дизайна из даташита на LM386.
Её «особенностью» и недостатком является отсутствие входной регулировки громкости, поэтому громкость регулируется через усиление, а значит снизить ее до нуля не получится.
Регулировка усиления осуществляется цепью между 1 и 8 выводами. Без каких либо внешних компонентов коэффициент усиления равен 20 (26дБ), а с конденсатором или перемычкой 200 (46дБ).
Если контакты 1 и 8 разомкнуты, то минимально допустимое значение для R1 равно 10K, а если контакты 1–8 зашунтированы, то минимальное сопротивление равно 2K. В противном случае усилитель будет самовозбуждаться и срываться в генерацию.
Усиление нижних частот это, по сути, просто фильтр нижних частот (выделен зеленым на картинке выше), и он удаляет большую часть шума, не убираемого развязывающими конденсаторами. Оно происходит за счет RC цепи R1-C3, котая в этой схеме имеет фиксированные значения, и не регулируется.
Автор оригинального проекта не сделал его публичным так как продает киты и печатные платы. Поэтому нам пришлось потратить немного времени чтобы повторить его (конечно же из спортивного интереса).
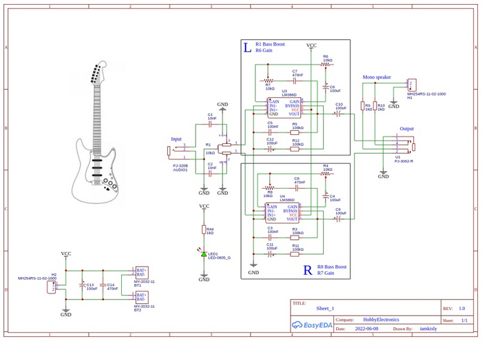
Мы решили немного исправить некоторые недостатки конструкции, и подготовили двухканальный вариант этой платы.
В целом это та же схема, но на входе появился сдвоенный потенциометр, для синхронной регулировки громкости от 0 до 100%, а так же сопротивления для регулировки общего усиления по напряжению и усиления НЧ стали переменными.
Наличие раздельной регулировки усиления для каждого канала позволяет подстроить их под под индивидуальные особенности слуха или акустических систем.
Если кто-то захочет собрать, усилитель на макетной плате, то у нас есть готовая схема, ошибиться с которой просто невозможно.
Из-за позиционирования сувенира, как усилителя для наушников, его питание переведено на две таблетки CR2032. Из-за этого пришлось увеличить габариты усилителя.
Так же дополнительно выведены разьмы на внешнее питание и динамик.
Мы все еще не так хороши в проектировании двухсторонних печатных плат, поэтому верхний слой получился ведущим. К тому же мы случайно отзеркалили контур гитары, и поэтому, если к схеме будет достаточный интерес, то мы попробуем сделать что-то лучше в следующей ревизии.




























