
Cynic Mansion
Старый анекдот+вечный косарь
Военная часть… Курилка. Сидят 4 лейтенанта. Один предлагает идти к командиру части проситься в отпуск. Встали пошли. Заходит к командиру первый:
— Товарищи полковник, лейтенант Пупкин. Разрешите в отпуск.
— Да ты че! В отпуск, говоришь? Давай рацпредложение, и пойдешь в отпуск!
— Легко! Вон у Вас под окном солдат траву косит. Че он косой в одну сторону машет? Давайте ему вторую косу привяжем, пусть косит налево и направо!
— Молодец! В отпуск!
Заходит второй:
— Давай рацпредложение…
— Легко! Вон у Вас под окном солдат траву косит. Че он косой туда-сюда машет? Давайте ему к косе привяжем вилы, пусть сразу в кучки складывает!
— Молодец! В отпуск!
Заходит третий:
…
— Давай рацпредложение…
— Легко! Вон у Вас под окном солдат траву косит. Че он косой туда-сюда машет, траву в кучки складывает? Давайте к нему привяжем тележку, пусть сразу и отвозит!
— Молодец! В отпуск!
Заходит четвертый:
…
— Давай рацпредложение…
— Не знаю.
— Ну-у-у-у… Так иди думай. Придумаешь приходи!
Выходит лейтенант на крыльцо, закуривает нервно, стоит «репу морщит».
И тут подходит к нему этот солдат. С этой хреновиной в руках с привязанной тележкой, весь потный, обессиленный. И злобно так, спрашивает у лейтенанта:
— Чё, товарищ лейтенант, в отпуск хотите?!
— Да-а…
— И рацпредложение не можете придумать?!
— Да-а…
— ФАРУ МНЕ НА ЛОБ, БЛЯТЬ!!! ФАРУ!!! ЧТОБЫ НОЧЬЮ КОСИЛ!!!
выложил по совету #comment_75199054 из поста
Зимнее, №2
И бонусная в комментах, снегоуборщики
Анализ зависимости времени выкладывания Циником бонуса от размера бонуса.
Стало мне что-то скучно и я решил проанализировать, а если ли там какая-то линейная зависимость. Для это попросил у Лчетыреревера табличку, вот такую вот #comment_75082048
На ее основе (исключив, впрочем, совсем уж лютые результаты в виде 172 и 259 секунд) попытался построить зависимость, вот такую.
Однако, и визуально величины кажутся случайно разбросанными, и зависимость не подтверждается нифига (кроме того, если бы и была - она была бы обратно пропорциональной из-за отрицательного коэффициента при х. Критерий Шапиро-Уилка, впрочем, выполнялся нормально. Вообще, в данной модели мы фейлим все, что только можем сфейлить, кроме, разве что, теста на нормальность ошибок.
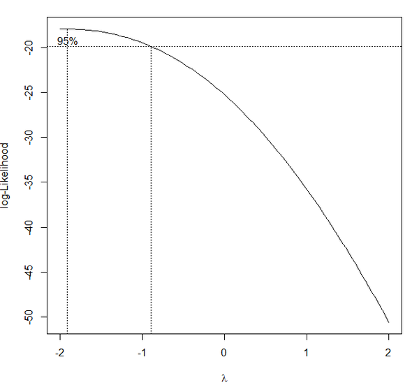
Тогда пробуем произвести трансформацию Бокса-Кокса.
Перегоняем все значения зависимой переменной в ^-1, получаем новую зависимость, которая, впрочем, тоже не подтверждается.
Тогда пробуем исключить резко отклоняющиеся от общей закономерности значения времени загрузки бонуса: 38, 48, дважды по 50 секунд, 98 секунд от 19 августа и 37 от 27 сентября.
Картина нисколько не улучшается.
Нам предлагаются следующие трансформации:
Впрочем, ни одна из них не помогает получить нормальную линейную зависимость.
Таким образом, можем заключить, что время загрузки @cynicmansion бонуса зависит лишь от желания его левой пятки. Это заключение косвенно подтверждают случаи, когда бонусы в 21 и 11 килобайт загружались по 3-5 минут, или 6.5-7 кб бонусы занимали по полминуты времени загрузки.
Кроме того, в последнее время его результаты существенно улучшились (действительно очень сильно), составляя 10-15 секунд. Вероятно, после накопления достаточного количества данных с улучшенными результатами – стоит поискать зависимость там, хотя беглый анализ тупо головой мини-сводки от @L4rever в его(Циника) последнем посте говорит, что ничего толкового я так и не получу.












