Сообщество - Лига Биоников

Лига Биоников

113 постов 710 подписчиков

Популярные теги в сообществе:

5

Если разделить мозг человека на 2 части и поместить в 2 разных тела, кем из этих двоих будет осознавать себя этот человек?

Допустим, в будущем, когда можно будет искусственно создавать все человеческие органы, включая мозг, я захочу разделить себя на два человека.
Мой мозг разделят пополам, одну половину поместят во вновь созданное тело, вторую оставят в прежнем. Каждую половину дополнят искусственно созданной недостающей (органической или электронной - не важно).
Вопрос - что будет с мои самосознанием, чьё самосознание из этих двоих людей будет мной?
Дополню пост для лучшего понимания: Допустим это можно сделать мгновенно, просто нажав одну кнопку. Я сижу на стуле, напротив меня сидит тело без мозга, после нажатия на кнопку половина мозга моментально перемещается в это тело. Кем, в этом случае, буду я - тем, кто сидит на моём стуле или тем, кто переместился в новое тело?

5

Закон олигомеризации органов по В.А. Догелю

Данная статья относится к Категории: Функционально-стоимостной анализ

Закон олигомеризации органов по В.А. Догелю

У многоклеточных животных в ходе биологической эволюции постепенно происходит уменьшение числа первоначально обособленных органов, выполняющих сходные или одинаковые функции.


При этом органы могут дифференцироваться и каждый из них начинает выполнять разные функции…


Первая публикация: Догель В.А., Олигомеризация гомологичных органов как один из процессов эволюции животных организмов / «Архив анатомии, гистологии и эмбриологии», 1936 г., Том 15, N 3, с. 101-114.


Замечу, что названный принцип встречается не только у животных: так, инженеры обычно стремятся сократить число деталей или технологических операций, например, путём их объединения в одну.


ПРИМЕР. «Свёртывание в биологии соответствует олигомеризации - объединению сходных частей. Упрощение чрезвычайно широко распространено у паразитов. Свёртывание или вымирание (инволюция) закономерный атрибут эволюции. Часто в природе упрощение происходит без объединения, путём простой редукции. Так, среди животных: 6-крылых насекомых сменили 4-крылые, а тех - 2-крылые; в технике: первые самолеты были трипланами и бипланами, их сменили монопланы».

Чикалин М.В., Творение и закономерности развития в природе и обществе: наука, техника, язык, Книга I, М., «Белые Альвы», 2005 г., с. 175.
ПРИМЕР. «… изобретение - пояс в виде сантиметровой ленты. Обладательница такого пояса сообщает всему миру свой ключевой размер - обхват талии».

Блинкина-Мельник М.М., Рекламный текст. Задачник для копирайтеров, М., «ОГИ», 2003, с. 70.

Источник — портал VIKENT.RU


Дополнительные материалы

+ Плейлист из 27-ми видео: НАУЧНЫЕ ЗАДАЧИ

+ Ваши дополнительные возможности:

Идёт приём Ваших новых вопросов по более чем 400-м направлениям творческой деятельности – на онлайн-консультацию третье воскресенье каждого месяца в 19:59 (мск). Это принципиально бесплатный формат.


Задать вопросы Вы свободно можете здесь: https://vikent.ru/w0/


Изображения в статье

Валентин Александрович До́гель — русский и советский зоолог / Кафедра Зоологии беспозвоночных & Изображение PublicDomainPictures с сайта Pixabay

Показать полностью 1 1
37

Бионические проекты . Часть 3

Привет, Пикабу!

Продолжаем узнавать о наших проектах!
Первая часть - Экзоскелет, нейроинтерфейс с протезом и миостимулятор
Вторая часть2 экзоскелета и бионический протез.
В этой части мы рассмотри 3 проекта экзоскелетов!

Ссылка на наш сервер дискорд будет в самом конце поста. Как обычно

Кроме того напомню про нашу "методичку" в которой можно найти ответы на все вопросы по экзоскелетостроению, нейроинтерфейсам и вообще нашей тематике. Идеальная вещь для новичков!

Пост тут

https://pikabu.ru/story/kratkiy_bionicheskiy_kurs_8912797?utm_source=linkshare&utm_medium=sharing

Скачать тут

https://vk.com/doc346263074_628653127

https://disk.yandex.ru/i/9iPZeDtHqMMl_g

Первый проект активный экзоскелет, но далеко не простой. Это МЯГКИЙ экзоскелет!

Разработчик - Евгений Угревицкий

Мягкий экзоскелет - это экзоскелет с минимальным числом твердых компонентов из стали, алюминия, композитов и подобного, в идеале - полностью пленочно-тканевой (да, и ресиверы с редукторами тоже).

Массогабариты у него конечно же будут меньше.

На данный момент уже есть есть испытательный стенд для пневмоприводов. И основа из мк и кучи датчиков. А датчиков, скажу я вам, там дохера. Очень дохера. Будет необычно.

И сам стенд.

А в конце будет что то типа такого. Это если фотка в живую мягкого экзоскелета

Следующий проект это экзоскелет для лазертага от Андрея КоробченкоЦелей преследуемых этим проектом несколько. Во первых создать уникальное оборудование которое подтолкнет производителей лазертаг оборудования к новым идеям, и решениям. Во вторых разгрузить позвоночник. Это по сути такелажный скелет для переноса тяжёлых моделей оружия (тагеров, приводов).

(вот тут https://vk.com/album-112940624_282346407 ) больше фоток

Зачем оно в принципе нужно - все что сейчас можно увидеть это в  основном косплейные версии по вселенной сталкера.Этот проект не такой антуражный, но зато с полностью работающим функционалом. Можно хоть миномёт таскать, хоть ракетницу, хоть миниган. Джагернауд одним словом.

Впереди ещё много работы по подгонке отдельных узлов, но в целом практически закончен. Вскоре разработчик  займется поиском электроники для возможности взаимодействия с другими лазертаг девайсами.

И последний  на этот раз разработчик экзоскелетов - Георгий и его работы

Начал Георгий проект для участия в экзобоях, но проект однозначно имеет больший потенциал.

Изначально планировалось сделать только пассивный и легкий экзоскелет-каркас с внешней обшивкой в виде брони N7 из Mass Effect , но Георгий уже начал работы и по оптимизации кинематики и, что куда важнее, по интегрированию активной составляющей. А это значит лишь вопрос когда будет ещё один разработчик с активным скелетом. Причем экзоскелет будет полный т.е. с ногами и руками.

Кроме того Георгий единственный из всех разработчиков скелетов делал стрелковые испытания элементов своего скелета! Видео об этом есть у него на канале, на который я рекомендую подписаться.

https://www.youtube.com/c/Lab169

Спасибо за внимание. Подписываемся и всё такое.

https://vk.com/exomech

И наш дискорд где можно про все это поговорить и что то спросить у разработчиков!

https://discord.gg/pMZN7TM

Показать полностью 11
55

Бионические проекты . Часть 2

Привет, Пикабу.

Продолжение моего описания проектов с нашей бионического дискорд сервера.

Первая часть тут .https://pikabu.ru/story/bionicheskie_proektyi__chast_1_8958760?utm_source=linkshare&utm_medium=sharing
Там я рассказал про экзоскелет, протез с нейроинтерфейсом и один проект миостимуляции.

Сейчас будет 2 экзоскелета и один протез кисти с миоуправлением!. Ссылка на дискорд будет в самом конце поста. Как обычно

Кроме того напомню про нашу "методичку" в которой можно найти ответы на все вопросы по экзоскелетостроению, нейроинтерфейсам и вообще нашей тематике. Идеальная вещь для новичков!

Пост тут
https://pikabu.ru/story/kratkiy_bionicheskiy_kurs_8912797?utm_source=linkshare&utm_medium=sharing

Скачать тут
https://vk.com/doc346263074_628653127
https://disk.yandex.ru/i/9iPZeDtHqMMl_g

И первый проект моего рассказа  это пневматический экзоскелет.

Разработчик Иван Емелин

Иван создает закрытый силовой пневматический экзоскелет для работы в суровых климатических условиях и агрессивной окружающей среды на улице.

Экзоскелет нужен для того чтобы облегчить труд рабочим, а также повысить безопасность при работе и увеличить качество жизни граждан. Экзоскелет позволит с комфортом и безопасностью передвигаться на улице как если бы это бы автомобиль.


Экзоскелет создается в трёх модификациях: средний, тяжести и закрытый . Все эти вариации имеют возможность установки модификаций под нужды тех или иных работ. При этом ставится цель чтоб экзоскелет был максимально простым и дешевым, а также легок в ремонте поскольку важно сделать экзоскелет доступным для большинства людей.


Выбран пневматический тип приводов как максимально простой и дешевый. Создание модификаций осуществляется за счет использования единой скелетной основы и навешиванием поверх необходимых пластин и модулей.


Сейчас макет разобран (но работы по нему начаты и это очень важно) и продолжается отладка 3д модели экзоскелета

И ещё моделька

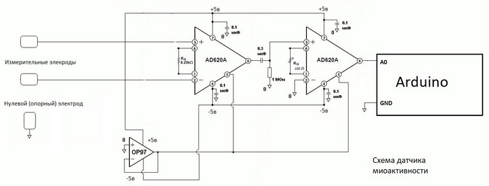
Второй проект бионическая кисть.

Автор наш товарищ с Канады - Роман Ткаченко. У него нет вк так что сослаться не получится.

На данный момент сделан пробный печатный прототип с сервоприводной силовой частью. Особое внимание уделяется биомеханике всей системы.

В качестве системы управления будет использоваться уже ставшая стандартной схема с нейроуправлением. ( Схему прикладываю. ) Роман решил также поделиться печатной платной для этой схемы. Это значительно сократит время производства т.к. схема требует большой точности в создании.

Проект в easy EDA

https://disk.yandex.ru/d/sBxF_Xx43pQWXA

И ещё один экзоскелет , но теперь уже активный!

Разработчик этой активной модели Олег Пасечко

Задумывался экзоскелет для участия в «экзофайте», поэтому в основе железяки 4-5 мм. Основная задумка - максимально повторить все возможные движения человека (сгибания, повороты, наклоны, вращения и т.д.)

Приводы для движения электрические (мотор-редуктор). Сейчас используются моторы от стеклоподъемников, как самые доступные и дешёвые. По завершению прожекта. Планируются бесколлекторники с циклоидальным редуктором.

Закончить проект планируется в двух вариациях.
1 быстрый не уступающий человеку в скорости и хорошо защищённый.
2. Не быстрый, не очень защищённый, но Очень сильный 💪🏻.

На данный момент стоит задача собрать весь скелет с электро-суставами и пофиг как это будет выглядеть)) И отработать систему управления. В ближайшей перспективе это а)поворот руки в плече (в районе бицепса/трицепса); б) собрать плечевой сустав; в) соединить руку,спину, поясницу в цельную конструкцию.

небольшое видео с тестом.

Спасибо за внимание. Подписываемся и всё такое.

https://vk.com/exomech

И наш дискорд где можно про все это поговорить и что то спросить у разработчиков!

https://discord.gg/pMZN7TM

Показать полностью 9 1
77

Бионические проекты . Часть 1

Привет, Пикабу.

Хочу вам рассказать про проекты моих товарищей с нашего дискорда. Их довольно много, они все на разных стадиях и развиваются. Ссылка на дискорд будет в самом конце поста. Как обычно

И начнем мы с экзоскелетов.  Первый разработчик Инал Кудаев

Он ставит целью разработать дешёвый промышленный полностью активный экзоскелет (до 300к руб).

Как считывает разработчик автоматизация производств не всегда рациональна, но при этом и человек способен выполнить физически не все производственные задачи, поэтому предлагает разработать промышленный активный экзоскелет;

На данный момент прорабатывается макет промышленного активного экзоскелета, псевдоантропоморфного, с регулировкой размеров, с полной автоматизацией, на бесколлекторных электродвигателях (обеспечивают большую выходную мощность при малых размерах);

Следующий проект это очень проработанный протез или же манипулятор.

Автор разработки Глеб Великоборец . У него есть ютуб канал где (пока ещё) можно посмотреть это всё в работе!
https://www.youtube.com/channel/UCmtsL3EjMwWMZ1pGYaVEOvA/videos

Глеб ставит своей целью разработку экспериментального прототипа антропоморфной роботизированной руки с возможностью её использования в качестве манипулятора, управляемого перчаткой захвата движений кисти. И в дополнение разработку интерфейса мозг-компьютер для возможности использования руки в качестве протеза.

Большинство протезов управляются сигналами сокращения мышц - проверка возможности использования нового принципа управления протезом. Создание относительно недорогого и в тоже время высокоподвижного и высокоточного манипулятора. То есть это и протез от мозга и манипулятор для копирования движения от другой руки - как робот-аватар.

И рука

Следующий проект с нашего дискорда это электростимулятор мышц. Более известный как миостимулятор.

Разработчик Михаил Сенин

Яркий пример доказательства что если человек хочет чем то заниматься то преград так то и нет. Несмотря на очень специфичный подход Михаил очень результативен.

Суть проекта разработка разных видов стимуляторов и разные опыты с ними. Да, михаил постоянно проводит опыты. Причем на себе!

Электростимулятор Михаила предназначен для тренировки и восстановления работы мышц. На разных частотах, часть из которых не доступна человеку. Люди не могут сжимать мышцу 20 раз в секунду. Но именно высокие частоты лучше всего подходят для улучшения работы мышц, как считает разработчик.

Михаил собрал уже первый переносной образец. И, я так понимаю, делает ещё несколько разных. Изучает способы упрощения устройства и наращивания функционала.


Спасибо за внимание. Подписываемся и всё такое.

https://vk.com/exomech

И наш дискорд где можно про все это поговорить и что то спросить у разработчиков!

https://discord.gg/pMZN7TM

Показать полностью 5 1
319

Краткий бионический курс

Привет, Пикабу!

А я подарочек принёс. В честь 5-летия бионического сообщества России.
Небольшая и очень доступная книга о бионике. Авторство моё.


Она ответит на все вопросы о экзоскелетах и нейротехнологиях, которые могут возникнуть у интересующего нашей тематикой человека.

Краткий бионический курс

Системы управления активного скелета, кинематика пассивных скелетов, виды нейроинтерфейсов и многое-многое другое очень простым языком!


Скачать тут https://disk.yandex.ru/i/9iPZeDtHqMMl_g
Или тут https://vk.com/doc346263074_628653127
Показать полностью 1
582

Модельки экзоскелетов для печати на 3д принтере!

Привет, пикабу.

Хочу поделиться 2 моделями экзоскелетов. Обе легкие и пригодные для печати. Самое то для начала если есть принтер.
Первая моделька. Активный экзоскелет для ног!

Легкий мед. экзоскелет для ног. На одном сервоприводе в колене. Хотя явно можно усилить всё. Модельки будут на яндекс диске так что сохраните чтоб не потерять.

https://disk.yandex.ru/d/k1N_UaucgFX8FQ

Я сам такой уже печатнул и могу сказать что в живую он куда лучше чем на фото. Привод имеет смысл поменять на что то такого https://aliexpress.ru/item/10000018030781.html
RMD X8 

Вторая моделька это активный мед. экзоскелет.

Приводы куда мощнее чем в предыдущей модели, да и сделано более прочно - в основе использован алюминиевый профиль. Приводы в бедрах и коленях.

По ссылке можно взять модели, прошивки и инструкцию по сборке. Схороняем чтоб не потерять!
https://disk.yandex.ru/d/N8ZlngeiJtO6Yg

такие дела. Вкаты в бионическую тематику всё проще и проще и это не может не радовать.  Как обычно напомню что больше есть в основных группах и дискорде:

Спасибо за внимание. Подписываемся и всё такое.

https://vk.com/exomech

https://www.facebook.com/Exomech

https://www.instagram.com/exomech_official

И наш дискорд где можно про все это поговорить и спросить!

https://discord.gg/pMZN7TM

Показать полностью 4
3

Ответ на пост «Трансгуманизм 1.0 , 2.0 и технократия»1

>Сингуляристы верят в наступление такого момента в истории когда вычислительная мощность компьютера сравнится с мощностью мозга. В этот момент компьютерные сети осознают себя как ИИ и в теории должны помочь решить человеку все его проблемы и вы идеале сделать бессмертным. Основано их предположении на законе Мурра и постоянном развитии вычислительных мощностей.


Очень упрощённое и примитивное понимание теории технологической сингулярности. Человек, незнакомый с теорией, увидев ваши слова, закономерно подумает - "Что за дичь? Больше похоже на какую-то религиозную веру, чем на науку". И будет полностью прав. Потому что реальная наука сильно отличается от таких упрощённых представлений.


Интересующимся я бы посоветовал ознакомиться с этими статьями:

https://vk.com/@newochem-urban-ai-1

https://vk.com/@newochem-urban-ai-2


https://lesswrong.ru/w/Будущее_искусственного_интеллекта_вопросы_и_ответы


https://lesswrong.ru/w/Оптимизация_и_взрывное_развитие_интеллекта

Показать полностью
Отличная работа, все прочитано!